河北一高校引进高层次人才,第2名举报第1名,官方回应
河北沧州医学高等专科学校2025年高层次人才招聘,面试成绩比第一名女生少0.14分的第二名男生的家长认为,第一名不符合选聘公告关于“双一流高校和学科”的要求原油加盟。6月30日,当地教育和人社部门回应,学校招聘符合要求。

△ 今年的选聘对象要求(来源:受访者提供)
6月30日,河北沧州的刘先生反映,去年底,沧州医学高等专科学校发布《2025年度高层次人才选聘公告》,选聘对象包括2025年8月底及以前毕业的博士研究生、“双一流”建设高校硕士研究生,世界排名前100名国(境)外院校的硕士研究生原油加盟。其中,双一流高校以2022年2月教育部公布的新一轮“双一流”建设高校及建设学科名单为准;世界排名前100名国(境)外院校以2025年QS世界大学排名为准。
刘先生的儿子报名参加其中一个专任教师岗的选聘,专业限定为应用心理学、基础心理学,要求硕士研究生及以上学历原油加盟。通过资格审核的人即可进入测评考核环节,测评考核包括面试和专业测评,面试满分100分,专业测评结果为合格或不合格。

△ 第二名面试成绩比第一名少0.14分(来源:受访者提供)
在测评考核环节中,面试成绩82.42的第一名女生,是毕业于北京体育大学心理学专业的硕士研究生,进入了体检环节原油加盟。刘先生的儿子面试成绩为82.28,比第一名少0.14分。刘先生的儿子是加拿大多伦多大学心理学硕士毕业,该校世界排名第25。刘先生认为,北京体育大学虽然是“双一流”建设高校,但该校的心理学专业不在“双一流”建设学科名单内。按照他的理解,选聘对象应该既毕业于“双一流”建设高校,其专业也应该是“双一流”建设学科。因此,刘先生认为第一名不符合选聘条件。他多次向学校和相关部门反映,对方均称招聘没有问题。
展开全文

△ 往年的选聘对象(来源:受访者提供)
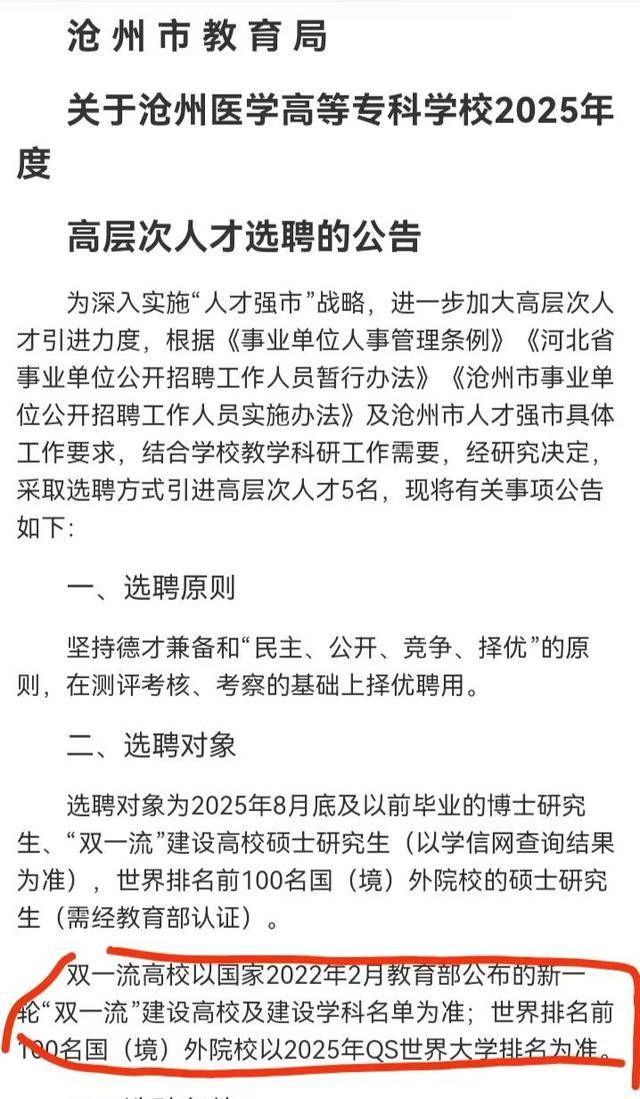
极目新闻记者注意到,沧州市人力资源和社会保障局、沧州市教育局于去年底发布了《关于沧州医学高等专科学校2025年度高层次人才选聘的公告》,采取选聘方式引进高层次人才5名,选聘对象为2025年8月底及以前毕业的博士研究生、“双一流”建设高校硕士研究生(以学信网查询结果为准),世界排名前100名国(境)外院校的硕士研究生(需经教育部认证)原油加盟。双一流高校以国家2022年2月教育部公布的新一轮“双一流”建设高校及建设学科名单为准;世界排名前100名国(境)外院校以2025年QS世界大学排名为准。
刘先生说,往年该校的选聘公告只提到了双一流高校以2022年2月公布的新一轮“双一流”建设高校名单(147所)为准,因此他认为今年的条件发生了变化原油加盟。
据悉,教育部官网于2022年2月公布了《第二轮“双一流”建设高校及建设学科名单》原油加盟。名单中,除了北京大学和清华大学自主确定建设学科,其他高校均有相应的建设学科。其中,北京体育大学的建设学科为体育学;但心理学入选双一流建设学科的,仅有北京师范大学。也就是说,即便是北京大学和清华大学均将心理学自定为双一流建设学科,那么也只有上述三所高校的心理学专业属于双一流建设学科。如果按照刘先生对选聘公告的解读,能参加这个岗位选聘的境内高校硕士研究生,不可能来自上述三所高校之外。
6月30日,极目新闻记者联系了沧州医学高等专科学校多个部门和领导,未获有效回复原油加盟。









评论