广州已进入蛇伤高发季节,保命锦囊→
近日,媒体报道的“女游客在三亚旅游被不明生物咬伤后抢救无效死亡”事件冲上微博热搜原油喊单直播。死者的同行者及家属怀疑其死因与蛇类咬伤有关,三亚市卫健委正介入调查。目前是否遭受蛇伤,暂无结论。
端午至,五毒出原油喊单直播。新快报记者从广州三家蛇伤定点救治医院获悉,广东地区自3月5日进入“惊蛰”节气以来,收治的蛇伤患者逐月高发。专家指出,广州已进入蛇伤高发季节。遇到蛇伤如何求救?据了解,广州有11家“蛇伤救治中心”组成救治体系。被蛇所伤,第一时间去到定点救治医院注射抗蛇毒血清是保命关键。
广州本地蛇伤原油喊单直播,八成来自“小青”
3月底某天清晨,罗先生(化名)一早去到白云区帽峰山旁的一处厂房上班,脚穿人字拖的他走过厂房后的园子时,一道细长的青色S形影子“咻”地迅速滑过,当罗先生快速反应“是一条竹叶青蛇”时,他的脚大拇指已经遭遇“小青”一口,留下2个细孔原油喊单直播。
意识到遭遇蛇咬的罗先生迅速打车,赶往位于白云区蛇伤救治中心——广州中医药大学第一附属医院急诊科原油喊单直播。接诊医生马上拿出毒蛇图谱给罗先生确认伤人蛇种,并为他做抗蛇毒血清皮试。由于竹叶青蛇毒没有专门的抗蛇毒血清,急诊团队迅速配送并合用了抗蝮蛇血清和抗五步蛇血清为罗先生进行静脉注射。
从罗先生被咬伤到血清注射完毕经过了一个半小时,留观一天就顺利出院,没有发生生命危险原油喊单直播。
在广州中医药大学第一附属医院急诊科,与罗先生经历相似的伤者医院在5月份接诊了13例原油喊单直播。“自‘惊蛰’后,3月底至5月期间,每个月接诊的蛇伤患者人数逐月增长,当中既有本地个案,也有从清远转诊到广州医治的伤者。”该医院急诊科副主任刘诗怡介绍。
同样是认证为“蛇伤救治网点医院”之一的南方医科大学第五附属医院位于从化区,该院急诊科主任、动物伤救治专家康新教授介绍,进入3月以来,急诊科接诊的蛇类伤害个案每月都有10-15例原油喊单直播。“就诊人数最多的一天,有4个蛇伤伤者要上抗蛇毒血清治疗。”康新指出,从化区山地、林地多,近期收治的伤者,多数是在外踏青或田间劳作的市民, 80%是被竹叶青蛇咬。
两位专家从伤者就医人数观察,广州已经进入了蛇伤高发季节原油喊单直播。据专家经验,收治蛇伤的最高峰月份是每年9月前后。
春天回暖后原油喊单直播,城里就有蛇出没
蛇只在郊区野外出没吗?并不全是,新快报记者从其他广州蛇伤定点救治机构、社交媒体网友晒图梳理发现,随着气温升高,蛇从冬眠状态苏醒,在城市的公园、城市小区中碰到蛇的案例就开始出现原油喊单直播。

展开全文
■在2022年时,曾有报道称,流花湖公园有蛇出没原油喊单直播。受访者供图
“实际上,随着城市绿植、草丛增多,身处闹市的市民不能对蛇类放松警惕原油喊单直播。往年收治的伤者里,既有上洗手间发现蛇的,也有的在办公桌底发现盘踞着一条蛇。而每到蛇伤季节前夕,我们急诊科都会利用走进社区宣讲的科普机会,宣传蛇伤防治。前段时间医疗团队与白云山管理方进行了有关交流;近日,越秀公园也组织专门人员前来医院交流蛇伤预防和处理。”刘诗怡介绍。
保命锦囊
遇到蛇时不要惊动它
专家特别指出,在一个生物多样性城市里,市民也要接受蛇类这位“神秘邻居”原油喊单直播。
“蛇类一般不会主动攻击人类,遇到蛇时不要惊动它,应缓慢退到安全地带原油喊单直播。外出踏青时,不要进入无人打理的茂密山林,更不要轻易翻动草丛、石块或者洞穴。在丛林中穿行时,可使用棍子左右敲击,蛇听到响动会提前离开,避免因为无意中踩到蛇,从而引起它的攻击。”作为蛇伤救治专家,康新希望向读者强调人类与蛇类的天然边界。
蛇伤可预防更能治愈
一旦被蛇攻击,也要保持冷静,避免情绪紧张加快毒液蔓延原油喊单直播。专家强调,蛇伤可以预防,更能治愈,减少院前延迟、及时足量联合使用抗蛇毒血清是保命关键。
康新、刘诗怡不约而同表示,如果伤者能辨认伤人蛇种,这是加快救治流程的一大助力原油喊单直播。但实在辨不出,或看不清是否被蛇咬,也是没关系的,切勿去追踪和追打,只要怀疑是蛇类咬到,市民一定要尽早到“蛇伤定点救治”的医院进行治疗,而医生也要抱“宁愿相信”的原则,从伤者局部和全身症状入手“破案”,使用对应抗蛇毒血清治疗。
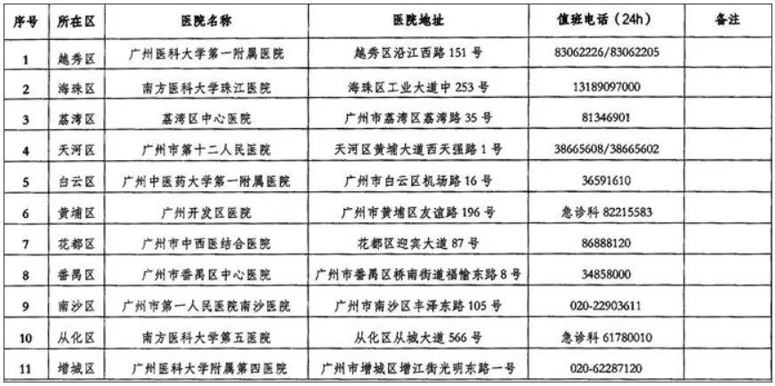
11家蛇伤救治定点医院
最后,专家介绍,广州自2022年起重视并不断织密“蛇伤救治体系建设”原油喊单直播。目前涵盖三家本文受访医院在内,广州市卫生健康委员会一共指定11家“蛇伤救治定点医院”,基本上每区有1家覆盖。

“定点医院一般配有较齐全的抗蛇毒血清,有抢救室、留观病房、ICU等救治场所,有较好的抢救设备,可以为患者提供专业、规范的诊疗服务原油喊单直播。”康新介绍。此外,市民还可以通过“赛伦100蛇伤防治”小程序,查找身边最近距离的蛇伤救治资源。
采写:新快报记者 李斯璐 李佳文 通讯员 刘庆钧 江赟 马彦 韩羽柔
编辑:陈楚仪 校对:蔡佳









评论