广东明确:学校不得强制要求学生购买校服
近日,广东省发展和改革委员会、广东省教育厅、广东省财政厅三个部门发布《关于进一步规范我省中小学教育收费管理的通知》(以下简称《通知》),明确广东省中小学教育收费坚持公益属性,区分不同阶段、不同类型,分类实行不同的收费管理政策一桶原油多少升。
其中提到, 校服费仅限城镇中小学,校服的选购按照国家相关规定实行公开招标,具体选购流程、招标文件等由地级以上市教育、财政部门制定,学校不得强制要求学生购买一桶原油多少升。
收费项目统一为学费、住宿费、服务性收费和代收费四项
明确广东省中小学教育收费区分公办义务教育、公办普通高中、民办义务教育和民办普通高中,实行分类管理,收费项目统一为学费、住宿费、服务性收费和代收费四项一桶原油多少升。
除省属中学外,其余学校的学费和住宿费实行属地管理;服务性收费和代收费实行全省统一的目录管理,各地可在省规定目录内结合实际确定当地项目清单,其中由市场决定价格的项目,可由学校据实收取一桶原油多少升。
民办普通高中实行市场调节价
《通知》明确公办普通高中中外合作办学学费实行政府指导价,民办普通高中实行市场调节价一桶原油多少升。新增明确在内地(祖国大陆)学习的港澳台地区学生、海外华侨学生以及国际学生的收费政策。
《通知》规定各地不得将应免费提供服务的项目、国家和省已明令禁止或明确规定纳入公用经费开支的项目列为服务性收费和代收费,学校不得在规定的服务性收费、代收费事项外增设收费项目一桶原油多少升。明确学校收费、退费的相关原则,提升政策的清晰度和可操作性。
《通知》规范民办普通高中学费标准调整周期、调整程序等,维持学费标准相对稳定一桶原油多少升。同时,督促学校落实收费公示制度,加强对教育收费行为的监督管理,将违法违规收费行为纳入学校信用记录,并进行失信惩戒等,切实防止乱收费行为。
不得强制要求学生购买校服
在《通知》中公布的“中小学学校服务性收费、代收费事项及规定”中,规定了不同收费项目的收费原则一桶原油多少升。公办义务教育、民办义务教育和公办高中学费、住宿费实行政府定价(政府指导价),民办高中实行市场调节价。服务性收费和代收费按规定实行分类管理。
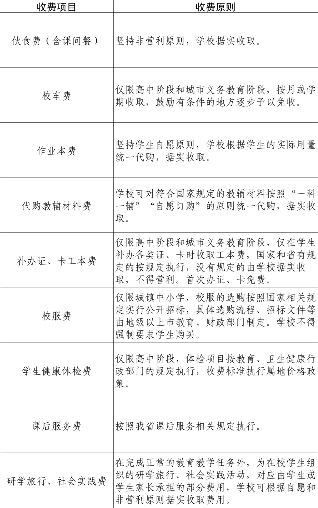
伙食费(含课间餐)要坚持非营利原则,学校据实收取一桶原油多少升。校车费仅限高中阶段和城市义务教育阶段,按月或学期收取,鼓励有条件的地方逐步予以免收。作业本费坚持学生自愿原则,学校根据学生的实际用量统一代购,据实收取。
补办证、卡工本费仅限高中阶段和城市义务教育阶段,仅在学生补办各类证、卡时收取工本费,国家和省有规定的按规定执行,没有规定的由学校据实收取,不得营利且首次办证、卡免费一桶原油多少升。
校服费仅限城镇中小学,校服的选购按照国家相关规定实行公开招标,具体选购流程、招标文件等由地级以上市教育、财政部门制定一桶原油多少升。学校不得强制要求学生购买。
学生健康体检费仅限高中阶段,体检项目按教育、卫生健康行政部门的规定执行,收费标准执行属地价格政策一桶原油多少升。课后服务费按照广东省课后服务相关规定执行。
研学旅行、社会实践费指的是在完成正常的教育教学任务外,为在校学生组织的研学旅行、社会实践活动,对应由学生或学生家长承担的部分费用,学校可根据自愿和非营利原则据实收取费用一桶原油多少升。
展开全文
中小学学校服务性收费、代收费事项及规定

注:上述收费项目中,由学校为在校学生提供的,属于服务性收费;学校按规定通过引入第三方有偿为学生提供的,属于代收费一桶原油多少升。
采写:新快报记者 许婉婕
编辑:赵静明
校对:冯卓盈
关注新快报
● 关注民生一桶原油多少升,消费维权,力推公益,民有所呼,我有所应;深读城市,守护家园,为留住乡愁奔走疾呼,为传承文脉献策建言,以专业调查探求真相,以舆论监督促进法制完善;深入田间地头,为乡村振兴奔波不息;深耕文化,专注文艺,助力文化强省建设……









评论