聚焦Q4人民币汇率走势,跨境贸易企业如何锁住利润?
10月24日,为了向跨境贸易企业传递外汇市场资讯,提升企业的汇率风险管理能力,PingPong和LSEG(伦敦证券交易所集团)在深圳联合举办了主题为“洞察经济态势,聚焦企业汇率风险管理”的专业论坛eth币走势。论坛重磅邀请了中银证券全球首席经济学家及董事总经理、国家外汇管理局国际收支司前司长管涛博士,行云集团财策管理部高级外汇经理陈辉,PingPong合伙人、外汇业务负责人刘维泉博士,LSEG亚太区交易银行及分析业务负责人Paul Charmatz,LSEG亚太区资本市场外汇销售业务负责人陈素锦女士,LSEG中国及北亚地区外汇业务、交易银行及分析业务销售总监Gloria Yu莅临现场,为跨境贸易企业的汇率风险管理工作指点迷津。
论坛嘉宾针对全球外汇市场的发展趋势、人民币汇率走势回顾与展望、汇率风险管理等方面,向现场参会企业分享了精彩的专业观点eth币走势。
PingPong刘维泉博士
PingPong财资管理平台ManaX为企业提供体系化解决方案
PingPong合伙人、外汇业务负责人刘维泉博士向现场企业分享:随着地缘政治的影响、全球贸易集团化的趋势以及跨境电商等贸易新业态的发展,过去以美元作为结算体系的全球贸易大循环正在逐步地发生改变,贸易国双边货币结算越来越多:新兴市场货币,甚至管制货币的结算开始逐步增多eth币走势。这带来的必然结果是:无论是发达国家的货币,还是新兴市场的货币都面临更多的不确定性,市场波动带来的潜在风险也越来越高。市场宏观的因素叠加企业外汇管理中的种种实际障碍,汇率的涨跌最终对跨境贸易企业的利润带来的是不对称的影响,汇率不利时“挨打”更多,有利时“得益”更少。
面对汇率波动,有管理经验的企业会通过外汇远期、外汇期权等套保工具锁定未来换汇的价格,并以此价格去调整前端商品的外汇价格,从而增加商品的市场竞争力eth币走势。这就意味着,汇率风险管理不仅可以稳定经营利润,还可以提高前端定价的灵活性。因此,做好外汇风险管理,即实现汇率风险中性的重要性不言而喻。
但是同时,因为企业内部外汇专业人员缺乏、数据零散可靠性不高,而且对于汇率风险管理的目标和策略缺乏合理的设定、评估方法,财务、资金操作人员容易形成“不做不错”、“看‘市’吃饭”的观念,管理层出现“套保交易挣了是应该的,亏了就不该做”的偏颇评价,要形成对汇率风险管理主动作为、科学评价的管理体系还需要做很多的工作eth币走势。
针对跨境企业会面临的缺乏专业能力、缺乏管理工具和体系建立困难等障碍,PingPong自主研发了新一代企业一站式财资管理SaaS平台——ManaXeth币走势。这颗强大的“企业财资管理大脑”基于对企业财资管理实践的深刻理解,通过数据管理闭环、风险管理量化、资金管理可视化、操纵流程闭环,以扎实、可靠的技术能力助力企业实现符合实际需要的汇率风险的中性策略、优化全球资金管理效率。ManaX秉承着“为全球客户提供现金管理即服务(Treasury as a Service,TaaS),风险管理即服务(Hedging as a Service,HaaS),让风险管理和资金管理更简单”的愿景,推出了5大核心功能:
资金管理
提供清晰可见的AR/AP和交易的资金预测eth币走势,实现更加高效的流动性管理
账户管理
利用Swift AMH、银企直连及API连接支付账户eth币走势,实现100%资金可见,财务资金决策更准确
展开全文
汇率风险管理
实现制度化、目标化、可量化和科学化的汇率风险管理目标
报告评估
客观理性的评价报告eth币走势,支持基于目标的评价体系,解决企业“不敢做”的顾虑、消解“不做不错”困局
市场资讯与价格提醒
化繁为简eth币走势,精准获取跟企业实际风险相关的关键信息,重要信息提醒,支持更加高效率的决策
运用ManaX的多层次功能体系,可以为跨境贸易企业降低汇率风险,提升资金效率,最终实现降本增效的管理目标eth币走势。
中银证券管涛博士
四季度人民币汇率着重关注国内经济基本面

在所有货币的市场价格波动当中,毫无疑问,跨境贸易企业最关心的就是人民币的汇率走势eth币走势。中银证券全球首席经济学家、董事总经理,国家外汇管理局国际收支司原司长管涛博士为大家带来了关于人民币汇率回顾以及走势的分享。
管涛博士指出,研究人民币汇率走势,汇率研判逻辑比结论更重要,应该遵循四个逻辑:历史经验的逻辑(历史上发生的事件对当时的人民币汇率产生的影响,对于我们研判如今发生类似事件时人民币汇率的走势,是有借鉴和参考价值的)、均值回归的逻辑(没有只涨不跌的货币,也没有只跌不涨的货币)、相对价格的逻辑(不能只关注国内情况,还得同时关注海外,才能帮助我们研判人民币汇率的走势)和政策理性的逻辑(关注央行政策)eth币走势。他同时特别提示企业在听取和评估未来汇率涨跌的判断时,不必太聚焦于具体的汇率点位,而更应该了解和持续关注做出判断的逻辑,根据市场实际发展趋势调适得出的结论。
管涛博士对前三个季度的人民币汇率走势进行了回顾,指出这段时间人民币汇率涨跌并不取决于美元强弱和中美利差,而取决于中国经济基本面eth币走势。前三季度人民币汇率几个重要关口的突破均与国内经济基本面变化有关,如经济数据、央行降息等。

今年前三季度,人民币的走势是有涨有跌、宽幅振荡的行情:人民币汇率中间价最大振幅为7.6%,超过了2021年全年最大振幅3.5%;人民币汇率收盘价最大振幅为9.4%,超过了2021年全年最大振幅3.6%eth币走势。在这种双向振荡的行情下,企业如果不提前采取避险措施、不管理汇率风险的话,市场会对企业财务产生很大的冲击。
展望第四季度人民币汇率走势,管涛博士认为需要观察三个方面的因素:一个是第四季度国内经济修复的情况,二是海外货币政策的演进,三是央行的汇率调控eth币走势。
关于国内经济,中国“稳增长”政策主要是从加大宏观调控力度、全面深化改革开放、积极培育经济增长新动能、着力扩大国内需求这四个方面进一步发力eth币走势。

放眼国际——美联储“鹰派”跳过加息,9月经济预测摘要与8月杰克逊霍尔讲话一致,“软着陆” 道路存在但不是基准预期;欧央行“鸽派”加息、日本央行摇摆不定和英格兰银行“意外”暂停eth币走势。全球市场上的不确定因素正在逐步积累,面临较大的调整。
关于央行的汇率调控政策,稳汇率意味着要在汇率稳定、货币政策独立和资本自由流动三者不可兼得的“不可能三角”中做出取舍eth币走势。这有可能制约货币政策的自主空间;还意味着要破解汇率浮动、储备干预和资本管制的“不可能三角”。即便是采取跨境资本流动管理的宏观审慎措施,有关方面也要适时评估其有效性,不断充实工具箱。
管涛博士提出第四季度人民币汇率走势的主要影响因素:汇率灵活有助于及时释放市场压力,避免预期积累eth币走势。如果前期利空释放较为充分,即便是一些朦胧利好,都可能对市场信心有较大的提振作用。

关于外贸企业如何应对汇率波动风险eth币走势,管涛博士认为企业要着重关注以下几方面:
▶ 在即期市场上避免“追涨杀跌”;
▶ 用外汇衍生品工具对冲eth币走势,企业应该运用合适的汇率风险中性工具,把汇率波动的不确定性变成确定性,这样企业才能专注经营擅长的主业;
▶ 收外汇与付外汇自然对冲;
▶ 贸易定价分摊汇率风险;
▶ 跨境贸易本币计价结算eth币走势。
LSEG陈素锦女士
全球外汇市场进入相对复杂阶段eth币走势,机构对人民币市场展现强烈兴趣

LSEG亚太区资本市场外汇销售业务负责人陈素锦女士作为一名交易老兵,经历了从1997年金融风暴、2000年互联网泡沫、2008年全球金融危机到近期市场波动的动荡eth币走势。她以实战经验,对外汇市场的过去、现在和未来的发展和趋势进行了分享。
回顾外汇市场发展史,她认为经济全球化、信用货币的出现和信息技术的进步是影响外汇市场最大的三个历史潮流,以直接交易时代、电子时代到自动化算法时代为重要时间节点eth币走势。展望未来,数字化推动科技进步、监管加强、利率升高、波动回归等是当下外汇市场的主要特征。
陈素锦女士特别强调了人民币市场的发展和机遇eth币走势。人民币在全球的交易量已经从2019年的全球第八位跃升到今年的全球第三位。她表示近期全球外汇参与者(包括各国央行)对人民币货币表现出极强的兴趣,包括相关衍生品。人民币已经崛起并受到国际认可,未来将有更大的发展空间。
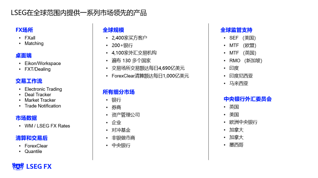
对此,LSEG FX帮助全球外汇参与者更有效地参与到人民币市场中,建立了覆盖交易、工作流、数据和清算地一站式平台和服务eth币走势。

LSEG俞漪女士
通过Workspace管理外汇风险eth币走势,提高利润确定性降低成本不确定性

LSEG中国及北亚地区外汇业务交易,银行及分析业务销售总监俞漪女士用老子的“道法术器”四点对企业风险汇率管理进行了概括:从将风险管理纳入到日常财务决策,管理三原则——被动管理、控制成本、降低风险暴露敞口,到日常的规则实践,都离不开一个好的工具eth币走势。
LSEG WorkSpace涵盖多种优势功能,包括独家新闻、市场分析、价格发现、期权计算器、成交量热点图、汇率调查等,充分利用这些功能能够帮助企业进行外汇市场的深度观察和高效分析;同时为外汇从业人员提供丰富的流动性、数据建模、社群交流、分析能力、历史数据和交易场所等eth币走势。目前LSEG平台有4460亿美金的日均流动性,综合报价数据包含交易量,更符合、接近于市场的价格。

圆桌讨论
企业外汇风险管理——找准问题eth币走势,应对有“术”

圆桌讨论部分由俞漪女士主持,行云集团财策管理部高级外汇经理陈辉先生、LSEG亚太区交易,银行及分析业务负责人Paul Charmatz、PingPong外汇产品总监李清扬女士出席讨论“企业如何管理汇率风险“eth币走势。
企业代表:行云集团
首先,需要识别企业的外汇风险在哪里:是交易风险、折算风险还是经济风险eth币走势。不同的风险对应不同的解决方案。
其次,与管理层确定外汇风险管理的目标:是管理好报表损益波动,还是基于外汇走势判断在承担一定的风险敞口上追求外汇收益eth币走势。不同的目标管理下,外汇风险的“术”是不同的。
再次,对于行云集团来说,核心要求是管理好报表损益波动,赚在自己认知范围的钱eth币走势。因此内部的优先方案是自然对冲,在自然对冲还有敞口的基础上采用金融工具来管理风险。
金融数据提供商代表:LSEG
企业的外汇交易不是投机,而是进行有效的套期保值操作,主要目的是减少利润的不确定性eth币走势。LSEG Workspace可以为企业财资团队提供一站式的外汇风险对冲解决方案,包括交易前数据及分析工具的支持、交易场所FXall以及交易后通过CTR管理按市价计价的投资组合,打造一体化、自动化、从STP 到企业的财务管理系统。
机构代表:PingPong
不同企业在汇率风险管理实践上差异较大eth币走势。 企业实现汇率中性管理需要处理的三方面问题:
1. 认知层面:包括对汇率风险缺乏系统认识(建议对自身经营模式面对的汇率风险建立量化统计能力);赌博心理(建议从最大风险承受能力倒推最低套保需求,作为管理底线)eth币走势。
2. 制度层面:管理层支持的缺失(建议管理层要传递合理的认识和授权,对相关工作建立清晰合理的评价标准);事后管理,回天乏术(管汇率风险不只是财资工作,需要全公司的意识统一和配合,以实现有效的事前管理)eth币走势。
3. 落地层面:实际上追涨杀跌(建议要对制度或“套保纪律”坚决执行);缺乏专业人员进行决策、执行和分析(尤其在中小企业eth币走势,无法负担专业人员和系统成本:数字科技带来SaaS解决方案,例如PingPong ManaX平台)
本次论坛上,参会企业的管理层、财资管理人员和与会嘉宾进行了多轮面对面的沟通交流,针对企业财资管理的现实问题和远景规划做了深入的探讨eth币走势。现场和线上听众高度评价了嘉宾的精彩分享对企业汇率风险管理的借鉴意义。随着外贸行业的发展、企业管理币种的多样化,汇率的双边波动对企业财务管理的影响也更大,相信未来跨境企业在汇率风险管理上的需求和成熟度都会快速成长,PingPong和LSEG将不断优化自身的服务,为跨境企业保驾护航。









评论