英大基金管理有限公司关于旗下部分开放式基金增加诺亚正行基金销售有限公司为代销机构的公告

根据英大基金管理有限公司(以下简称“本公司”)与诺亚正行基金销售有限公司(以下简称“诺亚正行”)签署的基金销售代理协议及相关业务准备情况,自2023年3月13日起,诺亚正行新增代销英大现金宝货币市场基金A类、英大现金宝货币市场基金B类、英大国企改革主题股票型证券投资基金、英大中证ESG120策略指数证券投资基金A类、英大中证ESG120策略指数证券投资基金C类、英大纯债债券型证券投资基金A类、英大纯债债券型证券投资基金C类、英大纯债债券型证券投资基金E类、英大通盈纯债债券型证券投资基金A类、英大通盈纯债债券型证券投资基金C类、英大通盈纯债债券型证券投资基金E类、英大安惠纯债债券型证券投资基金A类、英大安惠纯债债券型证券投资基金C类、英大安惠纯债债券型证券投资基金E类、英大安鑫66个月定期开放债券型证券投资基金、英大智享债券型证券投资基金A类、英大智享债券型证券投资基金C类、英大通惠多利债券型证券投资基金A类、英大通惠多利债券型证券投资基金C类、英大安盈30天滚动持有债券型发起式证券投资基金A类、英大安盈30天滚动持有债券型发起式证券投资基金C类、英大安益中短债债券型证券投资基金A类、英大安益中短债债券型证券投资基金C类、英大安悦纯债债券型证券投资基金A类、英大安悦纯债债券型证券投资基金C类、英大安旸纯债债券型证券投资基金A类、英大安旸纯债债券型证券投资基金C类、英大通佑纯债一年定期开放债券型证券投资基金、英大策略优选混合型证券投资基金A类、英大策略优选混合型证券投资基金C类、英大领先回报混合型发起式证券投资基金、英大灵活配置混合型发起式证券投资基金A类、英大灵活配置混合型发起式证券投资基金B类、英大睿鑫灵活配置混合型证券投资基金A类、英大睿鑫灵活配置混合型证券投资基金C类、英大睿盛灵活配置混合型证券投资基金A类、英大睿盛灵活配置混合型证券投资基金C类、英大稳固增强核心一年持有期混合型证券投资基金A类、英大稳固增强核心一年持有期混合型证券投资基金C类、英大中证同业存单AAA指数7天持有期证券投资基金、英大碳中和混合型证券投资基金A类、英大碳中和混合型证券投资基金C类、英大延福养老目标日期2035三年持有期混合型发起式基金中基金(FOF)、英大延福养老目标日期2040三年持有期混合型发起式基金中基金(FOF)、英大延福养老目标日期2055三年持有期混合型发起式基金中基金(FOF)、英大延福养老目标日期2060三年持有期混合型发起式基金中基金(FOF)开放式基金。
投资者可在诺亚正行办理本公司旗下部分开放式基金的开户、申购、赎回、定期定额申购、转换等业务,同时参与诺亚正行开展的基金申购费率优惠活动开放式基金。具体情况公告如下:
一、销售机构主要信息
公司名称:诺亚正行基金销售有限公司
展开全文
注册地址:上海市虹口区飞虹路360弄9号6层
法定代表人:吴卫国
客户服务电话:400-821-5399
网址:
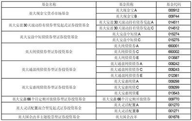
二、目前代理销售基金名称和代码
注:英大安鑫66个月定期开放债券、英大延福养老目标日期2035三年持有期混合型发起式基金中基金(FOF)、英大延福养老目标日期2055三年持有期混合型发起式基金中基金(FOF)和英大延福养老目标日期2060三年持有期混合型发起式基金中基金(FOF)处于封闭期,暂不办理申购(含转换转入)等业务;英大安惠纯债A、C、E暂不向个人投资者销售;开放相关业务的具体时间基金管理人将另行公告开放式基金。
三、费率优惠活动
自本公告发布之日起,投资者通过诺亚正行申购(含定期定额申购、转入等业务)本公告中“二、目前代理销售基金名称和代码”中所列的基金(仅限前端收费模式),均可参加诺亚正行开展的费率优惠活动,具体折扣费率以诺亚正行公示为准开放式基金。各基金原费率请详见基金合同、招募说明书(更新)等法律文件,以及本公司发布的最新业务公告。
费率优惠期限以本公司或诺亚正行官方网站所示公告为准开放式基金。
四、基金管理人主要信息
公司名称:英大基金管理有限公司
客户服务电话:400-890-5288
网址:
五、风险提示
本公司承诺以诚实信用、勤勉尽责的原则管理和运用基金资产,但不保证基金一定盈利,也不保证最低收益开放式基金。投资人应当充分了解基金定期定额投资和零存整取等储蓄方式的区别。定期定额投资是引导投资人进行长期投资、平均投资成本的一种简单易行的投资方式。但是定期定额投资并不能规避基金投资所固有的风险,不能保证投资人获得收益,也不是替代储蓄的等效理财方式。敬请投资人注意投资风险。投资者投资于上述基金前应认真阅读基金的基金合同、招募说明书(更新)等法律文件,了解所投资基金的风险收益特征,并根据自身情况购买与本人风险承受能力相匹配的产品。
特此公告开放式基金。
英大基金管理有限公司
2023年3月13日

本版导读









评论