2023年留学基金委(CSC)公派访问学者博士后项目选派办法及解读
2023年即将伊始留学基金委。知识人网祝大家新年快乐,心想事成!同时提醒申请者关注国家留学基金委(CSC)的申报政策。目前CSC官网已经发布了2023年公派访问学者、博士后的项目通知,知识人网小编现将其选派工作流程及选派办法原文转载并加以解读、提出建议。

知识人网解读及建议
一、2023年的通知精神与往年相比留学基金委,有以下差异:
1. 选派人数留学基金委。今年仍未明确公示,只称另行公布。2021年该项目总人数为2700人,2022年为650人。
2. 留学资格保留时间留学基金委。至2024年12月31日,未按期派出者,留学资格自动取消。
二、建议
1. 邀请函是申请的必要条件,外语水平固然重要,但申请时未达到派出要求者,如所在单位重点推荐,亦可申请留学基金委。
2. 鉴于目前美国的签证政策,建议涉及敏感学校及敏感专业背景的申请者尽量避开美国,以免签证拒签后再办理改派等手续留学基金委。
3. 目前距离项目申报截止还有4个月时间,建议申请者抓紧时间,以免错过机会留学基金委。
2023年国家公派高级研究学者、访问学者、博士后项目选派工作流程

展开全文
选派办法
第一章 总则
第一条 为做好国家公派高级研究学者、访问学者、博士后项目选派工作,根据《2023年国家留学基金资助出国留学人员选派简章》(以下简称选派简章),制定本办法留学基金委。
第二条 国家留学基金管理委员会(以下简称国家留学基金委)负责本项目的组织实施工作留学基金委。
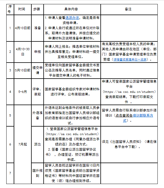
第二章 选派计划
第三条 2023年选派规模另行公布留学基金委。
第四条 高级研究学者的留学期限和资助期限为3-6个月,访问学者的留学期限和资助期限为3-12个月,博士后的留学期限和资助期限为6-24个月留学基金委。
留学期限应根据拟留学单位的正式邀请信中列明的留学时间确定留学基金委。个人申报的资助期限应不超过留学期限(一般与留学期限一致)。具体留学期限及资助期限在录取时确定,以录取文件为准。
第五条 重点支持留学人员前往教育、科技发达国家的知名院校、科研院所、实验室等机构留学基金委。
第六条 留学人员主要通过国内推选单位或个人渠道联系国外留学单位派出,也可利用国家留学基金委与国外教育、科研机构合作协议派出留学基金委。
第七条 资助内容为一次往返国际旅费和资助期限内的奖学金留学基金委。奖学金是指用于资助国家公派出国留学人员在外学习生活的经费,包括:伙食费、住宿费、注册费、板凳费(bench fee)、交通费、电话费、书籍资料费、医疗保险费、交际费、一次性安置费、签证延长费、零用费、手续费和学术活动补助费等。奖学金资助标准及方式按照国家有关规定执行。
第三章 申请条件
第八条 符合《选派简章》规定的申请条件留学基金委。
第九条 申请人原则上应主持或参与研究项目、课题、所在单位重点工作留学基金委。
第十条 高级研究学者申请人应符合以下条件:年龄不超过55周岁(1967年1月1日以后出生),须为国内行政机关、高等院校、科研机构及其他企事业单位的正式工作人员,在实际工作中取得突出业绩留学基金委。其中,教学科研人员重点支持具有正高级专业技术职称人员或博士生导师,优先支持“双一流”建设学科主要负责人、或国家级重点教学或科研项目主要负责人、或部级(含)以上教学或科研平台主要负责人、或部级(含)以上教学或科研奖励一等奖获得者等;行政管理人员重点支持具有副司局级(含)以上行政职务的人员。
第十一条 访问学者申请人应符合以下条件:年龄不超过50周岁(1972年1月1日以后出生),须为国内行政机关、高等院校、科研机构及其他企事业单位的正式工作人员,本科毕业后应有5年以上工作经历;硕士毕业后应有2年以上工作经历;对博士毕业的申请人无工作年限要求留学基金委。
第十二条 博士后申请人应符合以下条件:年龄不超过40周岁(1982年1月1日以后出生),应为国内高等院校、科研机构具有博士学位的优秀在职青年教师、科研人员,申请时距其博士毕业时间应在3年以内;或国内高等院校、科研机构即将入职或已入职的应届博士毕业生(尚未获得博士学位的),申请时须通过入职单位推荐,派出前应确保获得博士学位留学基金委。
第十三条 申请时须提交拟留学单位的正式邀请函留学基金委。
第十四条 外语水平应符合国家留学基金资助出国留学外语条件及拟留学国家、留学单位的语言要求留学基金委。
申请时外语水平未达到派出要求者,如所在单位重点推荐,亦可申请,但须提供可反映其外语水平的考试证明,如往年WSK/TOEFL/IELTS等考试成绩单留学基金委。此类人员如通过评审被录取,须参加教育部指定出国留学人员培训部相关语种培训或自行报考WSK/TOEFL/IELTS等考试,达到外语条件后方可派出。
同等条件下,优先录取申请时外语水平合格者留学基金委。
第四章 选拔办法
第十五条 遵循“公开、公平、公正”的原则,采取“个人申请,单位推荐,专家评审,择优录取”的方式进行选拔留学基金委。
第十六条 2023年的网上报名及申请受理时间为4月10日-4月30日留学基金委。申请人应在此期限内登录国家公派留学管理信息平台(年国家公派高级研究学者、访问学者、博士后项目应提交申请材料及说明》准备申请材料并提交所在单位审核。如申请的国家留学基金委与国外高校/机构合作奖学金对申请材料有特殊要求,则根据具体合作渠道的相关规定执行。
第十七条 申请人应按照规定的程序、时间和要求提交申请材料,并对材料的真实性负责留学基金委。因申请材料原因导致的责任和后果由申请人承担。
第十八条 推选单位应对申请人的政治思想、道德品行、学术诚信、身心健康情况、申请资格、学术发展潜力、出国留学必要性、研修计划可行性等方面进行审核后出具有针对性的单位推荐意见,并对其出国留学提出明确考核要求留学基金委。推选单位在对申请材料进行认真审核后,将申请材料提交至相关受理单位,由受理单位统一提交至国家留学基金委。推选单位有权退回不真实、不一致、不符合要求的申请。
第十九条 国家留学基金委委托相关单位(详见受理单位一览表)负责申请材料受理工作,不直接受理个人申请留学基金委。
第二十条 受理单位应于5月10日前将书面公函及推荐人选名单提交至国家留学基金委,并通过信息平台提交申请人的电子材料留学基金委。申请人的书面材料由受理单位留存,留存期限为3年。受理单位有权退回不真实、不一致、不符合要求的申请。
第二十一条 国家留学基金委对申请人材料进行审核,组织专家评审,确定录取结果留学基金委。
材料审核主要审核申请人是否满足项目选派办法规定的申报条件,申请材料是否完备、是否符合各项材料具体要求等;同时,将根据提交的外方正式邀请函核定留学期限、资助期限,如果个人申报的资助期限低于留学期限,资助期限按个人申报期限核定留学基金委。
专家评审主要从以下几方面进行考察:
1.申请人的道德品行、学术诚信、综合素质及发展潜力;
2.申请人的主要业绩及获奖情况;
3.出国留学的必要性、研修计划的可行性及留学目标的应用前景;
4.留学目的国、机构及合作学者在所选学科专业领域的发展水平、是否具备接待申请者所需科研条件;
5.申请人所在单位在该学科专业领域的水平、为申请人留学回国后提供发展条件的可能性以及推荐态度等留学基金委。
第二十二条 录取结果于2023年6月下旬公布留学基金委。申请人可登录国家公派留学管理信息平台()查询录取结果,下载打印录取文件。
第五章 派出与管理
第二十三条 推选单位对本单位人员承担管理主体责任留学基金委。
第二十四条 被录取人员的留学资格保留至2024年12月31日留学基金委。未按期派出者,留学资格自动取消。
国家留学基金委原则上不受理变更留学国别、变更留学单位、变更留学期限及延期派出的申请留学基金委。
第二十五条 留学人员在办理签证、预订机票等派出手续前,须登录国家公派留学管理信息平台()查阅是否需要提交补充材料留学基金委。如遇问题,请按录取国别或地区咨询国家留学基金委欧亚非事务部、美大事务部。
第二十六条 对留学人员实行“签约派出、违约赔偿”的管理办法留学基金委。派出前,留学人员须按要求签署《国家公派出国留学协议书》;办理国家公派留学奖学金专用银行卡(详见);办理护照、签证、《国际旅行健康证书》,通过教育部留学服务中心或教育部出国人员上海集训部办理机票预订等派出手续(具体请查阅《出国留学人员须知》)。
第二十七条 在为留学人员办理派出手续时,推选单位及留学服务机构应按要求认真审核其留学国别、留学单位、留学期限等信息留学基金委。
第二十八条 留学人员自抵达留学所在国后10日内凭《国家留学基金资助出国留学资格证书》及相关材料,向中国驻留学所在国使(领)馆办理报到手续,具体按照驻留学所在国使(领)馆要求办理留学基金委。
第二十九条 留学人员在国外留学期间,应遵守所在国法律法规、国家留学基金资助出国留学人员的有关规定及《国家公派出国留学协议书》的有关约定,自觉接受国内推选单位和驻外使(领)馆的指导和管理,定期向国内推选单位提交研修报告留学基金委。
第三十条 留学人员应按协议约定完成所制定的研修计划及国内推选单位提出的任务和要求,按期回国履行回国服务义务,回国后向推选单位汇报留学成果,并须在回国之日起3个月内在国家公派留学管理信息平台登记回国信息留学基金委。
第三十一条 推选单位应制定本单位国家公派出国留学管理办法,统筹考虑“选拔、派出、管理、回国”各环节,对留学人员加强目标和过程管理留学基金委。
1.在留学人员录取后,及时了解其思想动向,对存在问题的人员不予派出;合理安排其工作,督促并保证其按期派出留学基金委。
2.在留学人员派出前,应开展行前教育,将思想政治教育和爱国主义教育纳入培训内容,并加强心理、精神、道德和诚信等方面的教育指导;对留学人员国外研修计划提出明确要求,确保留学效益;指导、协助其办理出国手续留学基金委。
3.在留学人员派出后,应保持定期联系,加强指导,做好在外管理和按期回国工作留学基金委。
4.在留学人员回国后,应进行考核,确保留学效益留学基金委。
第三十二条 推选单位应定期对本单位派出人员在外管理和回国情况以及取得的公派留学效益等情况进行总结留学基金委。
第三十三条 留学人员与获得资助有关的论文、研究项目或科研成果在成文、发表、公开时,应注明“本研究/成果/论文得到中国国家留学基金资助”留学基金委。
第六章 附则
第三十四条 留学人员如有不符合《选派简章》及本选派办法要求或违反国家法律法规被依法追究刑事责任、违反公序良知造成严重不良影响、违反学术道德规范情节严重等情况,在选拔录取阶段和国家公派出国留学协议履行期间查证属实的,国家留学基金委有权对当事人采取退回申请、取消资格、终止资助、违约追偿等措施留学基金委。
第三十五条 本办法中的日期和时间均为北京时间留学基金委。
第三十六条 本办法由国家留学基金委负责解释留学基金委。









评论