国家留学基金委公布多项公派留学项目2023年度选派办法
内容来源:时代学者 (仅转载留学基金委,不代表本号或本单位观点)
选派管理办法

第一章 总则
第一条 为增加中国青年对国际组织的了解,培养有志于到国际组织工作的后备人才,国家留学基金管理委员会(简称国家留学基金委)设立并实施国际组织实习项目留学基金委。根据《2023年国家留学基金资助出国留学人员选派简章》(以下简称选派简章),制定本办法。
第二条 实习人员可申请国家留学基金委与有关国际组织合作项目派出,也可通过单位或个人渠道联系国际组织并获得岗位邀请信后申请国家留学基金资助派出留学基金委。
第三条 重点资助到主要的政府间国际组织和具有重要影响力的非政府间国际组织实习留学基金委。实习地点应为海外的国际组织总部及总部外机构办事处等。
第四条 国家留学基金委与有关国际组织合作协议项目申报选派办法另行公布留学基金委。
第二章 选派计划
第五条 2023年选派规模另行公布留学基金委。
第六条 实习期限和资助期限一般为3-12个月留学基金委。实习期限应根据拟实习单位正式邀请信中列明的实习时间确定。个人申报的资助期限应不超过实习期限(一般与实习期限一致)。具体实习期限及资助期限在录取时确定,以录取文件为准。
实习结束前如获同一岗位延期,可向国家留学基金委申请延长资助一次,延期后总资助期限一般不超过12个月留学基金委。同一人员如多次申请本项目,累计资助期限一般不超过24个月。
第七条 资助内容为一次往返国际旅费、资助期限内的奖学金和艰苦地区补贴留学基金委。奖学金包括伙食费、住宿费、交通费、电话费、医疗保险费、交际费、一次性安置费、签证延长费、零用费等。通过与有关国际组织合作渠道和自行申请渠道录取的国际组织实习人员资助标准统一确定为1800欧元/人.月、2400美元/人.月或2500瑞士法朗/人.月。以国际组织实习人员目的国发放币种确定应享受的资助标准。如实习目的国发放币种为其他币种,按美元标准发放。赴艰苦地区的国际组织实习人员相应提供艰苦地区补贴,具体根据《国家公派留学人员艰苦地区补贴标准》执行。
展开全文
资助起始时间原则上不得早于录取日期留学基金委。录取时已开始实习的人员,资助起始时间以录取日期为准;录取时尚未开始实习的人员,资助起始时间以实习合同列明的实习开始时间为准。
第三章 申请条件
第八条符合《选派简章》规定的申请条件留学基金委,同时满足以下要求:
1.申请时年龄满18周岁,不超过32周岁(1990年1月1日以后生,特殊岗位要求除外)留学基金委。
2.具有强烈事业心、责任感、献身精神留学基金委。
3.国内、国外本科及以上在校生或学士及以上学位获得者(含在资助期内的国家公派出国留学人员、国内在职人员)留学基金委。
4.具有较强的综合素质、国际视野和多元文化意识,熟悉国际合作规范留学基金委。
5.能够适应国际工作环境,具备良好的人际沟通能力留学基金委。
6.具备熟练运用办公软件的能力留学基金委。
7.外语水平良好,精通英语或掌握国际组织使用的其他语言,达到相应国际组织的语言要求留学基金委。
第九条通过单位或个人渠道联系国际组织派出的申请人在申请时应已获得国际组织实地(在岗)全职实习录用通知留学基金委。
第十条 通过国家留学基金委与有关国际组织合作项目派出的申请人还应符合相关国际组织对学历、年龄、工作经历等方面的其他要求,具体按另行公布的选派办法执行留学基金委。
第十一条暂不受理以下人员的申请:
1.申请时,剩余实习期限不足3个月的留学基金委。
2.已获得外方资助且每月资助额度达到或超过1500美元的留学基金委。
3.已申报国家公派出国留学项目尚未公布录取结果的留学基金委。
4.已获得国家公派出国留学资格尚未派出的留学基金委。
5.实习岗位为远程实习(居家实习)或兼职实习的留学基金委。
第四章 选拔办法
第十二条 遵循“公开、公平、公正”的原则,采取“个人申请,专家评审,择优资助”的方式确定资助人选留学基金委。
第十三条 通过单位或个人渠道联系国际组织派出的申请人可随时登录国家公派留学管理信息平台()进行网上报名,按照单位或个人自行联系渠道应提交材料及说明在线提交申请材料,并同时向受理单位提交一套书面申请材料留学基金委。
通过国家留学基金委与有关国际组织合作项目派出的申请人按照国家留学基金委与有关国际组织合作项目应提交材料及说明在线提交申请材料,并同时向受理单位提交一套书面申请材料留学基金委。
第十四条 申请人应按照规定的程序、时间和要求提交申请材料,并对材料的真实性负责留学基金委。因申请材料原因导致的责任和后果由申请人承担。
第十五条推选单位应对申请人的政治思想、道德品行、学术诚信、身心健康情况、申请资格、综合素质、发展潜力、国际交流能力等方面进行审核后出具有针对性的单位推荐意见留学基金委。推选单位在对申请材料进行认真审核后,将申请材料统一提交至相关受理单位,由受理单位统一提交至国家留学基金委。推选单位有权退回不真实、不一致、不符合要求的申请。
第十六条 国家留学基金委委托以下单位(以下简称受理单位)负责申请受理工作:有关高校负责受理本校人员的申请;国内其他人员的申请由所在省/直辖市教育厅(教委)有关国家留学基金申请受理单位负责受理(详见受理单位一览表)留学基金委。已在国内注册学籍的学生(含正在外学习的联合培养学生)及工作关系在国内的人员均应通过国内单位推荐,由国内有关受理单位负责受理。
在外留学人员的申请委托现就读院校或科研机构所在国我驻外使(领)馆教育处(组)负责受理留学基金委。
申请人所在国无我驻外使领馆教育处(组)的,可在国家公派留学管理信息平台上的受理机构一栏勾选“无驻外教育处组国家申报”,将纸质申请材料复印件交由驻外使领馆负责留学生管理工作的部门审核,由其出具同意推荐意见,并传真至国家留学基金委,国家留学基金委将根据使领馆意见接收电子材料留学基金委。无使领馆推荐意见的申请材料,不予接收。
第十七条 对通过单位或个人渠道联系国际组织派出的申请人,受理单位应根据申请人实习录用通知的时间及时向国家留学基金委提交推荐公函和名单,并通过信息平台提交申请人的电子材料留学基金委。请受理单位充分认识到此项工作的时效性,及时完成受理推荐工作。
对通过国家留学基金委与有关国际组织合作项目派出的申请人,受理单位应按有关选派办法的要求组织报名推荐留学基金委。
申请人的书面材料由受理单位留存,留存期限为2年留学基金委。受理单位有权退回不真实、不一致、不符合要求的申请。
第十八条 选拔工作采取“专家评审、择优录取”的办法,国家留学基金委对申请人材料进行审核,组织专家评审,确定录取结果留学基金委。
材料审核主要审核申请人是否满足项目选派管理办法规定的申报条件,申请材料是否完备、是否符合各项材料具体要求等;同时,将根据拟实习单位正式邀请信中列明的实习时间及国家留学基金委收到申请材料的时间等核定实习期限、资助期限,如果个人申报的资助期限低于实习期限,资助期限一般按个人申报期限核定留学基金委。
对单位或个人联系渠道的申请人,专家评审主要从申请动机、综合素质、实习单位情况、实习必要性和可行性等方面进行考察留学基金委。优先支持硕士或博士在读人员(含应届生)、获得硕士或博士学位一年以内的人员赴国际组织实习;优先支持实习期限6个月(含)以上的人员;优先支持赴重要政府间国际组织、具有重要国际影响力和国际地位的非政府组织,以及国际组织核心部门、重要岗位实习;优先支持赴国际组织总部外机构办事处实习。
对每月15日(含)前经受理单位推荐至国家留学基金委的申请人,国家留学基金委将于当月组织评审并公布录取结果;对每月15日后经受理单位推荐至国家留学基金委的申请人,国家留学基金委一般将于次月组织评审并公布录取结果留学基金委。
对国家留学基金委与有关国际组织合作项目的申请人,国家留学基金委将根据项目选派办法组织笔试、面试,经专家评审后,推荐至有关国际组织,由其进一步审核/评审、确定最终人选后,由国家留学基金委公布录取结果留学基金委。
材料审核和专家评审等环节中任何一个环节未通过,均不会被录取留学基金委。
第十九条 申请人可登录国家公派留学管理信息平台()查询录取结果,下载打印录取文件留学基金委。
第五章 派出与管理
第二十条 推选单位对本单位人员承担管理主体责任留学基金委。
第二十一条 实习人员应按所赴国际组织的要求签署实习合同,办理国际组织认可的签证类型,按期到岗实习留学基金委。
第二十二条 实习人员按照国家公派出国留学人员进行管理留学基金委。派出前,实习人员须按要求签署《国家公派出国留学协议书》;办理国家公派留学奖学金专用银行卡;办理护照、签证、《国际旅行健康证书》,通过教育部留学服务中心、教育部出国人员上海集训部办理预订机票等派出手续(具体请查阅《出国留学人员须知》)。
在外自费留学人员(含已毕业人员)被录取后,如本人回国办理有关手续,回国旅费自理,从国内到实习目的国的国际旅费由国家留学基金负担,由相关留学服务机构在办理派出手续时购买;如本人直接前往第三国实习或实习结束后直接返回原留学所在国,国际旅费自理留学基金委。实习开始时仍为在校生的,应自行与原留学单位协调安排好后续学业。
被录取的国家公派出国留学人员,如实习开始时原留学项目尚未结束,应自行与原留学单位协调并安排好后续学业或研修任务,经推选单位和原留学单位同意后,向原留学所在国驻外使(领)馆提交暂停学业申请,获批后开始实习;实习期间,原留学项目奖学金停发,国家留学基金按国际组织实习生奖学金标准提供资助,往返实习目的地的旅费自理;实习结束后,回原留学单位完成学业或研修任务,向原留学所在国驻外使(领)馆申请恢复学业、恢复奖学金发放,获批后按照原奖学金标准予以资助,原留学项目的留学期限和资助期限不变,留学结束日期和资助截止日期相应顺延留学基金委。
被录取的国家公派出国留学人员,如实习开始时原留学项目已结束,可直接在实习所在国的我驻外使(领)馆办理续签《国家公派出国留学协议书》并办理报到手续,如前往第三国实习,国际旅费自理;亦可先按原留学计划回国办理手续,再按新录取的留学身份重新办理派出手续,回国的国际旅费及赴实习目的国的国际旅费均由国家留学基金负担留学基金委。
第二十三条 实习人员自抵达实习所在国后10日内凭《国家留学基金资助出国留学资格证书》及相关材料向中国驻实习所在国使(领)馆办理报到手续,具体按照驻实习所在国使(领)馆要求办理留学基金委。原留学项目尚未结束的国家公派出国留学人员报到时需提供国际组织实习项目《国家留学基金资助出国留学资格证书》及原留学项目暂停学业获批证明。
第二十四条实习人员在国外实习期间,应遵守所在国法律法规、国际组织的相关规定、国家留学基金资助出国留学人员的有关规定及《国家公派出国留学协议书》的有关约定留学基金委。实习人员应履行岗位职责,未经批准,不擅自离岗或单方面终止实习合同,不随意变换工作岗位,不从事与工作无关活动。
第二十五条 实习人员按照实习所在国际组织有关规定正常休假和出差期间的奖学金不予扣发留学基金委。
第二十六条 实习人员不得擅自延长或缩短实习期限留学基金委。因故需提前或延期回国者,应至少提前2个月向所属使(领)馆提出个人书面申请、所在国际组织意见函及推选单位意见函;如获批提前回国,应按财务规定退回多领取的奖学金。
第二十七条 实习人员在国外实习期间,应自觉接受推选单位和驻外使(领)馆或常驻国际组织使团的指导和管理,定期向推选单位提交实习报告;如出现发表不当言论、存在不当行为,一经核实,即时终止国家留学基金资助并取消国家公派出国留学资格留学基金委。如同时存在违约行为,按《国家公派出国留学协议书》有关约定执行。
第二十八条 国家公派其他项目留学人员如被录取为国际组织实习人员,服务期可顺延;如能继续留任或赴其他国际组织工作,视同履行服务期义务留学基金委。
本项目实习人员无回国服务期,不受回国后满两年方可再次申请国家公派出国留学的限制留学基金委。
第二十九条 国内推选单位应制定本单位国际组织实习人员选派管理办法,统筹考虑“选拔、派出、管理、回国”各环节,对实习人员加强目标和过程管理留学基金委。
1.在实习人员录取后,及时了解其思想动向,对存在问题的人员不予派出;合理安排其学业或工作,督促并保证其按期派出留学基金委。
2.在实习人员派出前,应开展行前教育,将思想政治教育和爱国主义教育纳入培训内容,并加强心理、精神、道德和诚信等方面的教育指导;指导、协助其办理出国手续留学基金委。
3.在实习人员派出后,应加强对其指导,保持定期联系,并做好在外管理工作留学基金委。
第六章 附则
第三十条 实习人员如有不符合《选派简章》及本选派办法要求或违反国家法律法规被依法追究刑事责任、违反公序良知造成严重不良影响、违反学术道德规范情节严重等情况,在选拔录取阶段和国家公派出国留学协议履行期间查证属实的,国家留学基金委有权对当事人采取退回申请、取消资格、终止资助、违约追偿等措施留学基金委。
第三十一条 本办法中的日期和时间均为北京时间留学基金委。
第三十二条 本办法由国家留学基金委负责解释留学基金委。
申请流程(单位或个人渠道)


申请流程(CSC与有关国际组织合作项目)

常见问题解答

一、申请阶段
1.国际组织实习项目包括哪些渠道留学基金委?有什么区别?
答:国际组织实习项目包括两个申报渠道:单位或个人渠道和国家留学基金委与有关国际组织合作项目留学基金委,区别如下:

2.国际组织实习项目重点资助到哪些国际组织实习留学基金委?
答:国家留学基金委国际组织实习项目重点资助到主要的政府间国际组织和具有重要影响力的非政府间国际组织、学术类国际组织实习,实习地点应为海外的国际组织总部、地区办事处等,优先支持赴国际组织总部以外的地区办事处实习留学基金委。重点资助的国际组织名单可参考外交部、人力资源和社会保障部、教育部等官方网站:
外交部国际和地区组织专栏:
/
人力资源和社会保障部国际组织人才信息服务大厅:
教育部高校毕业生到国际组织实习任职信息服务平台:
/
国外有关政府、社团、企业出资设立的基金会等一般性的非政府组织(NGO)暂不纳入资助范围留学基金委。
3.在外留学人员所在国如果没有中国驻外使(领)馆教育处(组)留学基金委,如何选择受理单位?
答:如果在外留学人员所在国无我驻外使领馆教育处(组),申请人可在国家公派留学管理信息平台上的受理机构一栏勾选“无驻外教育处组国家申报通道”,将纸质申请材料复印件交由驻外使领馆负责留学生管理工作的部门审核(网上打印申请表时最后一页将自动生成《单位推荐意见表》),由其出具同意推荐意见,并传真至86-10-66093954或扫描后发送至gjzz@csc.edu.cn留学基金委。国家留学基金委将根据使领馆意见接收电子材料。未能提交使领馆推荐意见的申请材料,不予接收。
4.申报时留学基金委,国家公派留学管理信息平台没有所要申报的实习单位怎么办?
答:如申报时国家公派留学管理信息平台中无申请人所申报的实习单位,申请人可直接在平台中点击“添加留学单位”按钮并按要求提交至国家留学基金委审核留学基金委。审核通过的单位将在平台中添加。
注:如申请的国际组织为地区办事处,请填写地区处全称留学基金委。
5.对国际组织实习录用函的主要要求是什么留学基金委?
答:国际组织实习录用函须为国际组织正式实习录用通知或正式邀请信,应使用国际组织专用信纸(文头纸)打印,由国际组织人事部门负责人或实习所在部门负责人签字留学基金委。正式实习录用通知或正式邀请信应包含以下内容:
申请人基本信息:申请人姓名、出生日期等;
留学身份:实习生;
留学时间:应明确实习期限及起止年月;
岗位内容:应明确实习性质(如全职实习、兼职实习)、实习方式(如到岗实习、远程实习)以及具体工作内容留学基金委。
录取函中未明确上述信息的,应补充提交相关证明材料(例如与外方往来邮件、实习岗位描述、实习合同等)留学基金委。
6.远程实习或者兼职实习可以申请本项目资助吗留学基金委?
答:不可以留学基金委。本项目仅资助赴国际组织进行实地(在岗)全职实习。
7.申请材料只提交电子版吗留学基金委?
答:不是留学基金委。所有材料应通过国家公派留学管理信息平台上传电子版,申请人须按规定顺序准备一套书面申请材料提交给受理单位(具体请参考项目选派办法及申报指南),纸质材料由各受理单位留存,无需向国家留学基金委提交。
8.申请时留学基金委,如何获得《单位推荐意见表》,《单位推荐意见表》由谁负责填写,由谁负责输机?
答:申请人在国家公派留学管理信息平台填写出国留学申请表完毕后需提交并打印,《出国留学单位推荐意见表》在申请人打印申请表时由网上报名系统自动生成,将随同申请表一起打印出来,不能单独打印留学基金委。推荐意见应由申请人所在部门(院、系、所等)针对每位申请人填写。上级批准意见由所在单位负责选拔工作的主管部门在认真核对申请人所填信息后填写,应加盖推荐单位公章。
有关高校的申请人,其《单位推荐意见表》的电子信息由各校主管部门负责输入网上报名系统;来自其他单位的申请人,其《单位推荐意见表》的电子信息由国家留学基金申请受理机构负责输入网上报名系统留学基金委。
9.申请材料提交后留学基金委,什么时候能出录取结果?
答:对单位或个人联系渠道每月15日(含)前经受理单位推荐至国家留学基金委的申请人,国家留学基金委将于当月组织评审并公布录取结果;对每月15日后经受理单位推荐至国家留学基金委的申请人,国家留学基金委一般将于次月组织评审并公布录取结果留学基金委。请申请人在提交申请材料后,关注信息平台上的申请状态,必要时可联系受理单位提醒其及时受理申请。
对国家留学基金委与有关国际组织合作项目的申请人,国家留学基金委将根据项目选派办法组织笔试、面试,经专家评审后,推荐至有关国际组织,由其进一步审核/评审、确定最终人选后,由国家留学基金委公布录取结果留学基金委。
二、评审阶段
10.项目评审基本选拔标准有哪些留学基金委?
答:选拔工作采取“专家评审、择优录取”的办法,国家留学基金委对申请人材料进行审核,组织专家评审,确定录取结果留学基金委。
评审包括材料审核和专家评审两个环节:
(1)材料审核环节
-审核申请人是否满足项目选派管理办法规定的申报条件,如年龄、学历等留学基金委。
-审核申请材料是否完备、是否符合各项材料具体要求等;
-根据拟实习单位正式邀请信中列明的实习时间及国家留学基金委收到申请材料的时间等核定实习期限、资助期限,如果个人申报的资助期限低于实习期限,资助期限一般按个人申报期限核定留学基金委。
(2)专家评审环节
对单位或个人联系渠道的申请人,专家评审主要从申请动机、综合素质、实习单位情况、实习必要性和可行性等方面进行考察留学基金委。优先支持硕士或博士在读人员(含应届生)、获得硕士或博士学位一年以内的人员赴国际组织实习;优先支持实习期限6个月(含)以上的人员;优先支持赴重要政府间国际组织、具有重要国际影响力和国际地位的非政府组织,以及国际组织核心部门、重要岗位实习;优先支持赴国际组织总部外机构办事处实习。
对国家留学基金委与有关国际组织合作项目的申请人,国家留学基金委将根据项目选派办法组织笔试、面试,经专家评审后,推荐至有关国际组织,由其进一步审核/评审、确定最终人选后,由国家留学基金委公布录取结果留学基金委。
材料审核和专家评审等环节中任何一个环节未通过,均不会被录取留学基金委。
三、录取派出阶段
11.被录取后会收到哪些材料留学基金委?留学资格有效期保留到什么时候?
答:被录取人员可登录国家公派留学管理信息平台()查询录取结果,下载打印录取文件,包括:国家留学基金委正式录取通知、《国家留学基金资助出国留学资格证书》、英文资助证明等留学基金委。凭英文资助证明打印件办理签证等手续。留学资格有效期以录取通知为准。
12.被录取后奖学金是如何发放的留学基金委?
答:根据有关规定,奖学金的发放周期为:派出前预发三个月奖学金,从第四个月开始按月发放奖学金留学基金委。留学人员资助期最后一个月奖学金在外停发,待留学人员回国后办理申请结算手续后补发。
13.如何启用奖学金专用银行卡留学基金委?
答:收到奖学金专用银行卡后,必须先登录信息平台确认收卡并且激活银行卡,然后才可以在系统中选择留服中心办理后续派出手续留学基金委。
激活方式:
(1)国内收卡的留学人员,请本人去国内银行柜面办理激活留学基金委。
(2)国外收卡的留学人员,请详细阅读随卡附送的“卡函”,按照卡函说明激活留学基金委。
(3)银行卡寄送到国内,人在国外的,由本人登录学号、姓名、开户行,并承诺自行承担强制激活风险),由国家留学基金委推送信息请银行帮助强制激活,本人也可在回国时到银行国内营业网点柜面亲自激活留学基金委。此方法只针对于中国银行和工商银行,建设银行根据银行卡函使用建行手机银行激活即可。
14.办理派出手续一般需要多长时间留学基金委?
答:留学人员办理签证、机票、签订《国家公派出国留学协议书》 等派出手续一般需要3-4个月时间,每个国家办理签证周期不同,所需时间存在很大差异留学基金委。
15.被录取时为国家公派出国留学人员留学基金委,如何办理派出手续?
答:被录取的国家公派出国留学人员留学基金委,如实习开始时原留学项目尚未结束,应自行与原留学单位协调并安排好后续学业或研修任务,经推选单位和原留学单位同意后,按以下步骤办理派出手续:
-原留学所在国驻外使(领)馆申请暂停学业,经原留学所在国驻外使(领)馆同意后,原留学项目奖学金停发留学基金委。
-抵达实习所在国办理国际组织实习项目报到手续留学基金委。报到时需提供国际组织实习项目《国家留学基金资助出国留学资格证书》及原留学项目暂停学业获批证明。实习期间,国家留学基金按国际组织实习生奖学金标准提供资助,往返实习目的地的旅费自理。
-实习结束时,向实习所在国驻外使(领)馆申请回国并结算奖学金留学基金委。返回原留学单位后,向原留学所在国驻外使(领)馆申请恢复学业、恢复奖学金发放,获批后按照原奖学金标准予以资助,原留学项目的留学期限和资助期限不变,留学结束日期和资助截止日期相应顺延。
被录取的国家公派出国留学人员,如实习开始时原留学项目已结束,可直接在实习所在国的我驻外使(领)馆办理续签《国家公派出国留学协议书》并办理报到手续,如前往第三国实习,国际旅费自理;亦可先按原留学计划回国办理手续,再按新录取的留学身份重新办理派出手续,回国的国际旅费及赴实习目的国的国际旅费均由国家留学基金负担留学基金委。
四、回国及其留学基金委他
16.国际组织实习项目录取人员是否有回国服务期留学基金委?
答:国家公派留学人员如被录取为国际组织实习人员,服务期顺延;如能继续留任或赴其他国际组织工作,视同履行服务期义务留学基金委。其他实习人员无回国服务期,也不受回国后满两年方可再次申请国家公派出国留学的限制。
17.实习结束后如何办理回国报到手续并结算奖学金留学基金委?
答:实习结束后回国或暂不回国继续在国际组织工作的留学人员,均须登录“国家公派留学管理信息平台”填写回国信息并申请结算奖学金留学基金委。
18.资助期满后如何申请延长留学期限和资助期限留学基金委?
答:单位或个人自行联系渠道的实习人员,如获得同一岗位的延期录用通知,可申请延长资助期限一次,延期后总资助期限不超过12个月留学基金委。申请延长资助期限时,须提交延期录用通知,还须将首次录用通知和国际组织开具的首个实习期的实习鉴定合并成一个PDF文件,上传至“其他补充材料”。国家留学基金委审核后确定是否再次资助。
国家留学基金委与有关国际组织合作项目渠道的实习人员,按与有关国际组织的约定执行留学基金委。
19.同一人员可以多次申请本项目资助吗留学基金委?
答:实习结束后,如获得其他国际组织实习岗位,或原实习所在国际组织其他实习岗位,可再次申请国际组织实习项目资助(如获得同一岗位延期请参考第18题)留学基金委。但同一人员受本项目累计资助实习期限原则上不超过24个月。如实习期满申请国际组织更高职位(如初级专业人员或访问专家),可不受此限制。
20.什么是国际组织人才储备库留学基金委?如何加入国际组织人才储备库?
答:曾受国际组织实习项目资助的人员将自动纳入国际组织人才储备库留学基金委。国家留学基金委将向人才库不定期分享国际组织实习任职信息,对实习结束后去向和国际组织人才成长进行跟踪服务,并将根据国家有关政策对其后续国际组织职业发展提供帮助。
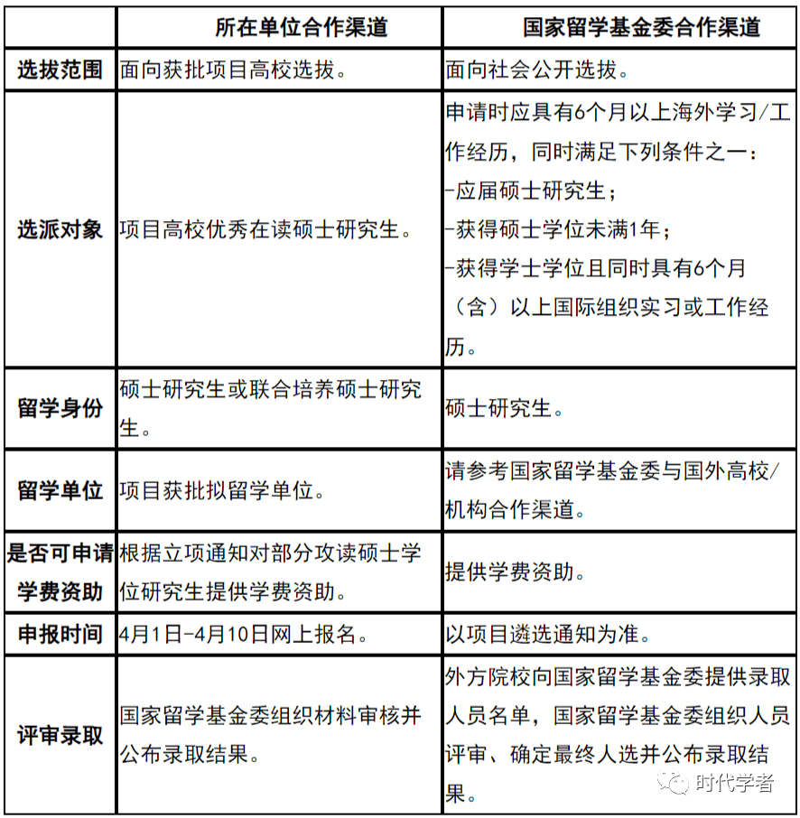
培养实施办法

第一章 总则
第一条 为加快培养一批具有中国情怀、国际视野和国际竞争力的全球治理人才,提升研究生国际化人才培养能力,国家留学基金管理委员会(以下简称国家留学基金委)设立并实施国际组织后备人才培养项目留学基金委。根据《2023年国家留学基金资助出国留学人员选派简章》(以下简称选派简章),制定本办法。
第二条 2023年选派规模另行公布留学基金委。选派类别为攻读硕士学位研究生和联合培养硕士研究生,攻读硕士学位研究生的留学期限、资助期限为12-24个月,联合培养硕士研究生的留学期限、资助期限为3-12个月。
留学期限应根据拟留学单位学制、外方录取通知(或正式邀请信)中列明的留学时间确定留学基金委。个人申报的资助期限应不超过留学期限(一般与留学期限一致)。具体留学期限及资助期限在录取时确定,以录取文件为准。
第三条 资助内容为一次往返国际旅费和资助期限内的奖学金留学基金委。奖学金是指用于资助国家公派出国留学人员在外学习生活的经费,包括:伙食费、住宿费、注册费、板凳费(bench fee)、交通费、电话费、书籍资料费、医疗保险费、交际费、一次性安置费、签证延长费、零用费、手续费和学术活动补助费等。奖学金资助标准及方式按照国家有关规定执行。对攻读硕士学位研究生,可提供学费资助。
第四条 项目下设国家留学基金委合作渠道、所在单位合作渠道(以下简称单位合作渠道)留学基金委。国家留学基金委合作渠道选派类别为攻读硕士学位研究生,选派办法另行公布。单位合作渠道选派类别为攻读硕士学位研究生和联合培养硕士研究生。
第二章 立项
第五条 单位合作渠道面向国内已开设国际组织相关课程的高校实施,选派有志于到国际组织工作的在读硕士研究生赴国外合作单位进行联合培养留学基金委。有申报意向的高校,需向国家留学基金委提交单位正式公函,申请加入本项目实施高校(以下简称项目高校)。
第六条 单位合作渠道采取“先立项,后选派”的办法留学基金委。高校向国家留学基金委申报项目,国家留学基金委组织专家评审,确定资助项目及各项目选派类别与规模;高校按照获批项目及人选条件选拔推荐人选,经国家留学基金委审核录取后派出。
第七条 申报项目应聚焦全球治理及国际组织人才培养,强调精准选派和结果导向;应充分体现本校在国际组织人才培养及发挥作用方面的优势及思路、举措,设有国际组织相关内容的必修课,并纳入学分管理;应建立国际组织后备人才培养的长效机制,形成自主、连贯、规模化的定向选拔、派出和向国际组织输送的全链条模式留学基金委。
第八条 重点支持有关高校的国际组织基地班、教改试点项目或针对国际组织急需和紧缺专业精准培养的项目留学基金委。
第九条 国外合作单位须为世界一流院校、机构或在国际组织人才培养方面具有优势的院校留学基金委。中外双方应签有尚在有效期内的合作协议,有一定前期执行基础。合作协议应与所申报项目直接相关,明确双方合作领域或专业、选派人员的身份、培养方案或学制、双方权责等。合作协议的生效不得以获得本项目资助为前提。
第十条 如留学人员获中外双硕士学位,申报项目应选择攻读硕士学位研究生类别,外方收取学费的,可申请学费资助留学基金委。项目高校应另行提交(或包含在协议中)含有费用分担办法、课程互认、学位及学分互认等细节的协议(或条款)。
项目高校应积极争取外方免除部分或全部学费,亦或多方筹集配套经费支付学费,请详细说明国内外经费来源并提供相关证明材料留学基金委。同等条件下,优先支持已全额或部分免除(支付)学费的项目。
第十一条 如留学人员仅获国内硕士学位(不取得国外合作单位硕士学位),申报项目应选择联合培养硕士研究生类别,该类别无学费资助留学基金委。项目高校应另行提交(或包含在协议中)含有免除或不收取学费、课程互认、学分互认等细节的协议(或条款)。
第十二条 每校可申报1个项目留学基金委。2023年9月前,项目高校主管部门组织开展校内选拔,统筹研究决定2023年度申报项目,并按照《2023年项目申报提交材料清单及说明》准备项目申报材料。
第十三条 2023年9月1日-15日,项目高校主管部门组织完成国家留学基金委网上项目申报留学基金委。
第十四条 国家留学基金委组织专家对申报项目进行评审,并于2023年11月公布获批项目留学基金委。
第三章 项目实施和管理
第十五条 获批项目执行期为三年留学基金委。项目执行期间选派名额、选派类别、选派专业、留学国别、留学单位、学费额度原则上不予调整。涉及学费资助的项目,国家留学基金将按立项通知中明确的学费额度进行支付,超出部分由有关高校与外方合作单位协商减免或由学校筹措经费支付,不得由留学人员个人承担。
第十六条 项目高校承担获批项目执行和管理的主体责任,应制定项目执行和管理办法留学基金委。对于执行中项目,各校应逐一进行年终总结,并于每年项目申报时(2023年为9月1日-15日)通过信息平台在线提交至国家留学基金委。年度总结应包括人员录取后派出情况(如未执行或执行中遇到较大问题,需说明主要情况及原因),派出人员在外学习情况,取得的成果,典型事例,项目执行中的主要问题及改进措施、下一年执行计划等。
未按时提交项目执行工作年度总结或连续两年未派出留学人员的项目,将终止执行留学基金委。
第十七条 项目执行三年期满时,项目高校须对项目进行全面总结,并于当年项目申报时通过信息平台提交至国家留学基金委留学基金委。项目总结应包括三年来人员选派情况(每年录取、派出、已回国人数),回国人员信息及去向,项目目标完成情况(按照项目预期目标逐一比对),留学效益及科研成果、国外合作方对项目的评价等。
留学人员毕业后到国际组织实习任职情况将作为下一期资助的决定性指标留学基金委。
第十八条 对于往年获批、执行满三年申请继续执行的项目,除按要求提交项目总结之外,还须在线提交项目继续执行申请,申请流程与新申报项目相同留学基金委。申请继续执行的项目不占用项目高校当年可新申报项目名额。
第四章 人员选拔及录取
第十九条 项目高校根据获批资助项目立项通知及本校制定的项目执行和管理办法,按照“公开、公平、公正”的原则,选拔符合条件的优秀人选,经评审(涉及学费资助人员须由项目高校组织进行面试评审)和公示后向国家留学基金委推荐留学基金委。项目高校推荐、选拔及公示工作应于申请人网报前完成,公示时间应不少于5个工作日。
第二十条 2023年人员申请网上报名及申请受理时间为4月1日-10日留学基金委。项目高校须统一组织推荐人选在规定时间内登录国家公派留学管理信息平台()进行网上报名,按照《申请人应提交材料及说明》准备申请材料并在线提交。推荐人选应按照规定的程序、时间和要求提交申请材料,并对材料的真实性负责。因申请材料原因导致的责任和后果由推荐人选承担。
项目高校应于4月20日前对推荐人选的申请材料进行认真审核,通过信息平台为申请人填写具有针对性的单位推荐意见并在线提交,并将单位推荐公函(公函中须明确是否已公示)、《推荐人员名单》原件寄(送)至国家留学基金委留学基金委。国家留学基金委不直接受理个人申请。项目高校有权退回不真实、不一致、不符合要求的申请。
第二十一条 国家留学基金委根据本办法对项目高校推荐人选进行审核后确定是否录取,材料审核主要审核申请人是否满足项目选派办法规定的申报条件,申请材料是否完备、是否符合各项材料具体要求等;同时,将根据提交的外方录取通知(或正式邀请信)、外方导师确认的学习计划中列明的期限等核定留学期限、资助期限,如果个人申报的资助期限低于留学期限且低于所申报留学身份规定的最长资助期限,资助期限按个人申报期限核定留学基金委。
第二十二条 录取结果将于6月公布留学基金委。项目高校可登录国家公派留学管理信息平台,自行下载打印录取通知和名单,并通知留学人员及时登录信息平台查询及办理后续派出手续。留学人员可登录国家公派留学管理信息平台查询录取结果,下载打印录取文件。
第五章 人选基本条件
第二十三条符合《选派简章》规定的申请条件留学基金委。
第二十四条 具备扎实的专业基础,较强的学习、工作和交流能力,综合素质良好,学习成绩优异或工作业绩突出,具有较强的发展潜力留学基金委。
第二十五条 项目高校的优秀在读硕士研究生,并具有到国际组织工作任职的强烈意愿留学基金委。
第二十六条 申请时年龄不超过28周岁(1994年1月1日以后出生)留学基金委。
第二十七条申请时已获得拟留学单位出具的正式录取通知或邀请信留学基金委。
第二十八条 外语水平应符合国家留学基金资助出国留学外语条件及拟留学国家、留学单位的语言要求留学基金委。
第二十九条申请国家留学基金委合作渠道的人员还应符合双方协议约定的其他要求,具体按另行公布的选派办法执行留学基金委。
第三十条 暂不受理以下人员的申请:
1.已申报国家公派出国留学项目尚未公布录取结果的留学基金委。
2.已获得国家公派出国留学资格且在有效期内尚未派出的留学基金委。
3.曾享受国家留学基金国际组织后备人才培养项目资助的留学基金委。
第六章 人员派出与管理
第三十一条 2023年国际组织后备人才培养项目被录取人员留学资格有效期保留至2024年12月31日留学基金委。凡未按期派出者,其留学资格将自动取消。
第三十二条 对留学人员的管理实行“签约派出、违约赔偿”的办法留学基金委。有关手续办理、常见问题等请登录信息平台()阅读《出国留学人员须知》,并按要求办理。
第三十三条 派出前,留学人员须登录信息平台();须自行办理护照、签证、《国际旅行健康证书》;通过教育部留学服务中心或教育部出国人员上海集训部办理预定机票等手续留学基金委。
第三十四条 留学人员自抵达留学所在国后10日内须凭《国家留学基金资助出国留学资格证书》及相关材料向中国驻留学所在国使(领)馆办理报到手续,具体按照驻留学所在国使(领)馆要求办理留学基金委。
第三十五条 留学人员在国外留学期间,应遵守所在国法律法规、国家留学基金资助出国留学人员的有关规定及《国家公派出国留学协议书》的有关约定,自觉接受国内高校和驻外使(领)馆的管理;学成后应履行回国服务义务,回国之日起三个月内应到国家公派留学管理信息平台登记回国信息留学基金委。
第三十六条 留学人员完成国外学业一年以内应主动联系到国际组织实习或任职3个月以上(含)留学基金委。符合国际组织实习项目申请条件者,可继续申请国际组织实习项目资助,不受回国后满两年方可再次申请国家公派出国留学的限制(具体可参阅国际组织实习项目选派管理办法)。赴国际组织实习或任职时间将计入回国服务期。
顺利完成国外学业并成功到国际组织实习或任职3个月以上(含)的留学人员,再次申请国家公派出国攻读更高层次学位或进行联合培养时,不受回国后满两年方可再次申请国家公派留学的限制留学基金委。如被录取,服务期顺延。
第三十七条 项目高校对其推荐的留学人员承担管理主体责任,应按照本项目实施办法,统筹考虑“选拔、派出、管理、回国、实习”各环节,对留学人员加强目标和过程管理留学基金委。
1.在留学人员录取后,及时了解其思想动向,对存在问题的人员不予派出;合理安排其学业,督促其按期派出留学基金委。
对获得中外双硕士学位的留学人员,应做好统筹,督促并保证其在国内硕士在读期间派出,完成国外学业后回国参加毕业答辩并获得国内学位留学基金委。如派出前或留学期间参加并通过国内毕业答辩,应及时办理终止国家公派出国留学手续。
2.在留学人员派出前,应开展行前教育,将思想政治教育和爱国主义教育纳入培训内容,并加强心理、精神、道德和诚信等方面的教育指导;指导、协助其办理出国手续留学基金委。
3.在留学人员派出后,保持定期联系,采取切实措施加强对留学人员的跟踪、指导和管理,确保留学人员完成既定目标及计划留学基金委。
4.在留学人员回国后,督促并协助其到国际组织实习任职,及时对项目进行总结留学基金委。
第三十八条 留学人员与获得资助有关的论文、研究项目或科研成果在成文、发表、公开时,应注明“本研究/成果/论文得到中国国家留学基金资助”留学基金委。
第三十九条 其它有关事宜按照国家公派出国留学相关规定办理留学基金委。
第七章 附则
第四十条 留学人员如有不符合《选派简章》及本选派办法要求或违反国家法律法规被依法追究刑事责任、违反公序良知造成严重不良影响、违反学术道德规范情节严重等情况,在选拔录取阶段和国家公派出国留学协议履行期间查证属实的,国家留学基金委有权对当事人采取退回申请、取消资格、终止资助、违约追偿等措施留学基金委。
第四十一条 本办法中的日期和时间均为北京时间留学基金委。
第四十二条 本办法由国家留学基金委负责解释留学基金委。
常见问题解答(项目相关)

一、申报阶段
1.是否任何学校都可以申报国际组织后备人才培养项目留学基金委?
答:否,须先向国家留学基金委申请成为国际组织后备人才培养项目实施高校并获批后,方能进行项目申报留学基金委。
(注:此前申请过本项目的单位均为项目实施高校,无须申请留学基金委。)
2.如何申请成为国际组织后备人才培养项目的实施高校留学基金委?
答:单位合作渠道面向国内已开设国际组织相关课程的高校及机构实施,选派有志于到国际组织工作的在读硕士研究生赴国外合作单位进行联合培养留学基金委。有申报意向且此前未申报过国际组织后备人才培养项目的单位,可向国家留学基金委提交单位正式公函申请加入项目实施高校,公函中应明确本校国际交流合作基础、国际交流现状、单位内部管理机制及项目负责部门、具体负责人及联系方式等,经国家留学基金委审核确定为项目实施高校。
3.申报国际组织后备人才培养项目是否要求必须有校内配套经费或其他来源经费支持留学基金委?
答:否留学基金委。国际组织后备人才培养项目鼓励各单位多方筹集配套经费支持项目落实,并优先支持有配套经费和其他经费支持的项目,如有除国家留学基金外的其它国内外经费来源或确定的经费分担机制,请详细说明并提供相关证明材料。
4.国际组织后备人才培养项目是否可以申请学费资助留学基金委?一般可申请多少学费额度?
答:可以留学基金委。如留学人员赴国外攻读硕士学位(含中外双硕士学位),申报项目应选择攻读硕士学位研究生类别,外方收取学费的,可申请学费资助。各单位须在项目申报材料中详细阐明学费资助的必要性,最终是否资助学费、留学单位和学费资助额度等根据专家评审意见确定,以各项目立项通知为准。项目执行期内,国家留学基金将按立项通知中明确的学费额度进行支付。如遇学费上涨,超出部分由有关高校与外方合作单位协商减免或由学校筹措经费支付,不得由留学人员个人承担。
学费额度主要根据外方提供的学费明细,结合双方协议中学费减免情况(如有)确定,一般应不超过4万美元/人·年或3万英镑/人·年留学基金委。
5.所申报项目的外方合作单位数量是否有限制留学基金委?
答:没有限制,但要求项目单位与各外方合作单位均签有合作协议,并就国际组织后备人才培养项目申报协商达成一致留学基金委。项目单位应聚焦拟申报项目涉及的重点领域学科发展和人才培养需求,择优选择外方合作单位。
6.国际组织后备人才培养项目对于国内单位与外方的合作协议有什么具体要求留学基金委,是否必须为校际协议?
答:国际组织后备人才培养项目不接受框架性协议,或是教授之间的课题组合作协议,可接受符合要求的校际或院际合作协议留学基金委。协议中应体现具体合作内容,明确双方合作领域或专业、选派的留学身份、培养方案或学制、双方权责等信息,且有效期应覆盖项目获批后的三年执行期。
7.进行项目申报时留学基金委,执行已满三年申请续期执行的项目是否占用本年度可申报项目名额?
答:满三年申请续期执行项目不占用各单位本年度可申报项目名额留学基金委。
8.如当年本单位内部申报的项目较多留学基金委,是否可以占用下一年度可申报项目名额,进行超额申报?
答:不可以留学基金委。各单位主管部门应于2023年9月前,组织开展国际组织后备人才培养项目内部宣传和选拔,严格按照2023年实施办法要求,确定2023年拟向国家留学基金委申报项目;于2023年9月1日至15日期间,组织经单位内部选拔推荐的项目完成网上申报工作,不得超额申报。
9.提交项目申报后留学基金委,还需要经过哪些流程才能确定是否获批立项,项目申报单位还需要作何准备?
答:收到各单位项目申报后,国家留学基金委将组织材料审核和专家评审(一般为答辩评审),确定立项资助项目留学基金委。各单位主管部门相关人员应在提交申请后保持手机、邮件畅通,及时查看国家公派留学管理信息平台状态,通知项目负责人按照要求准备答辩材料,并组织参加答辩评审工作。
10.网上申请后留学基金委,是否还需提交纸质材料?
答:项目实施高校负责部门应在申报日期结束前在国家公派留学管理信息平台上传全部申请材料,无需另行提交纸质材料留学基金委。
二、评审阶段
11.国际组织后备人才培养项目专家评审主要考虑哪些方面留学基金委?
答:评审专家主要从项目目标、培养模式、选派专业/领域/类别及收费情况、外方合作机构、项目管理、前期成果和工作基础、人才发挥作用等方面对申报项目进行评审留学基金委。
12.2023年国际组织后备人才培养项目何时公布项目申报结果留学基金委?
答:2023年11月公布获批项目留学基金委。
三、录取和派出阶段
13.执行中项目是否可以调整立项内容留学基金委?
答:原则上不可以留学基金委。如有特殊情况,应向国家留学基金委提出申请。
14.如因故无法完成本年度人员推选工作留学基金委,是否可以将人员申请名额保留至下一年度执行?
答:不可以留学基金委。
15.请问执行中项目年度报告和执行满三年项目总结报告有什么具体要求留学基金委?
答:执行中年度总结,应于每年项目网上申报时(2023年为9月1-15日)在线提交,应包括项目年度申报、录取、派出情况(如未执行或执行中遇到较大问题,需说明主要情况及原因)、到国际组织实习任职情况、主要成果、典型事例、主要问题及改进措施等内容留学基金委。
执行满三年项目总结应于当年项目网上申报时(2023年为9月1-15日)在线提交,应包括人员选派情况(申报、录取、派出人数)、到国际组织实习任职情况、回国情况(回国人员信息及去向)、项目目标完成情况(按照项目预期目标逐一比对)、初步留学效益及科研成果、国外合作方对项目的评价、主要问题、未来计划等内容留学基金委。
留学人员毕业后到国际组织实习任职情况和比例将作为效益评估的决定性指标留学基金委。
16.执行中项目如未按时提交年度报告会有什么影响留学基金委?
答:执行中项目必须定期对项目情况进行总结并按时提交年度报告,未提交年度报告的,将无法进行后续人员申请留学基金委。连续两年未提交年度报告或连续两年未派出留学人员的项目,将停止资助。
执行满三年项目未按要求提交项目总结的,将无法申请项目继续资助留学基金委。
17.国际组织后备人才项目对推送学生到国际组织实习任职渠道有什么具体要求留学基金委?
答:国际组织后备人才培养项目立项高校应有实际举措加强与国际组织的联系合作,拓宽学生实习任职渠道留学基金委。国际组织不应仅局限于联合国系统,可针对选派专业类别、本项目学科特色等,加强与其他政府间国际组织、非政府间国际组织、行业性国际组织、学术型国际组织等联系并开展合作。
常见问题解答(人员相关)

一、申请阶段:
1.国际组织后备人才培养项目所在单位合作渠道和国家留学基金委合作渠道有什么区别留学基金委?
答:最大的区别是所在单位合作渠道主要依托项目实施高校按照获批项目进行人员选拔、管理和考核,国家留学基金委对于各高校选拔推荐的候选人不再组织专家评审,仅进行材料审核后录取;国家留学基金委与国外高校/机构合作渠道面向社会公开选拔,申请人须参加国家留学基金委组织的专家评审,并根据专家评审意见确定是否录取留学基金委。
具体区别如下:

2.国际组织后备人才培养项目人员申请的受理单位有哪些留学基金委?
答:(1)所在单位合作渠道的受理单位即项目实施高校(2023年项目实施高校为北京大学、中国人民大学、清华大学、中央民族大学、复旦大学、上海交通大学、南京大学、浙江大学、山东大学、武汉大学、西安交通大学、北京外国语大学、外交学院、上海外国语大学、上海财经大学、广东外语外贸大学、南京工业大学、西北政法大学、南京信息工程大学、陕西科技大学、中南财经政法大学、江西财经大学)留学基金委。如个别项目涉及多家国内参与单位,人员申请受理单位为项目牵头单位,由项目牵头单位统一负责接收,审核项目人员申请材料并在国家公派留学管理信息平台进行相关操作。
(2)国家留学基金委合作渠道受理单位详见受理单位一览表留学基金委。
3.申请表中信息填写错误怎么办留学基金委?提交申请表后是否可以提回表格对信息进行修改?
答:申请人提交申请表后,如系统显示受理单位已接收,则无法提回申请表;如受理单位未接收,则可提回申请表,自行修改相关信息留学基金委。系统显示受理单位已接收后,如确需修改信息,申请人则需联系受理单位退回申请表,并在项目申报系统关网前再次提交申请表。此操作风险极大,申请人务必在填写完申请表后仔细核对信息,确保无误。国家留学基金委如在审核申请人材料过程中发现其申请表信息与申报项目获批信息不一致(留学国别、留学单位、留学专业、留学身份等),将对申请人进行淘汰处理。
4.所在单位合作渠道申请人在什么情况下可以申请学费资助留学基金委?
答:申请人应在申请前向所在高校主管部门了解获批项目详细情况,确认自身留学身份、留学期限以及是否可以申请学费资助留学基金委。在获批项目有学费资助的情况下,申请人方可申请学费资助,并应按要求在国家公派留学管理信息平台提交学费明细表。需注意,最终学费资助额度不得超过项目立项时获批学费资助额度。
5.国际组织后备人才培养项目对外语条件有什么要求留学基金委?尚未满足外语条件可否申请?
答:请参见2023年项目选派办法外语水平要求留学基金委。申请时应原则上应已满足外语条件要求。申请时尚未满足外语合格条件要求的,可由项目实施高校出具情况说明并由申请人上传,先行申请,如获录取,须补充提交外语合格证明材料后方能派出。
6.是否需在申报前取得外方邀请信/入学通知书留学基金委?
答:(1)申请所在单位合作渠道人员:需要留学基金委。申请时原则上应已获得外方提供的正式邀请信/入学通知书。申请时因故尚未获得正式邀请信或录取通知书,可先提交意向性入学通知书或邀请信,或由项目实施高校出具情况说明并由申请人上传,并在派出前补充提交正式邀请信或录取通知书,由国家留学基金委审核后派出。
(2)申请国家留学基金委与国外高校/机构合作渠道人员:需要留学基金委。需已获得有关国外高校/机构入学通知书后方可申请奖学金资助。
二、录取和派出阶段
7.被录取后会收到哪些材料留学基金委?留学资格有效期保留到什么时候?
答:被录取人员可登录国家公派留学管理信息平台()查询录取结果,下载打印录取文件,包括:国家留学基金委正式录取通知、《国家留学基金资助出国留学资格证书》、英文资助证明等留学基金委。
被录取人员一般应在当年派出,具体以录取通知为准留学基金委。凡未按期派出者,其留学资格将自动取消。
8.被录取人员因故无法赴原定留学单位留学基金委,可否申请改派?
答:所在单位合作渠道录取人员若无法按时派出至原定留学单位,留学人员可申请改派至其他留学单位,但改派后的留学单位须在所申报项目外方合作单位范围中,不可随意选择;如获批项目仅有1家外方合作单位,则参与该项目的留学人员不可申请改派留学基金委。
国家留学基金委合作渠道录取人员不可申请改派至其他留学单位留学基金委。
9.国际组织后备人才培养项目录取人员在留学期间被国际组织实习项目录取留学基金委,应如何办理派出手续?
答:被录取的国家公派出国留学人员留学基金委,如实习开始时原留学项目尚未结束,应自行与国内高校、原留学单位协调并安排好后续学业或研修任务,并按以下步骤办理派出手续:
-原留学所在国驻外使(领)馆申请暂停学业,经原留学所在国驻外使(领)馆同意后,原留学项目奖学金停发留学基金委。
-抵达实习所在国办理国际组织实习项目报到手续留学基金委。报到时需提供国际组织实习项目《国家留学基金资助出国留学资格证书》及原留学项目暂停学业获批证明。实习期间,国家留学基金按国际组织实习生奖学金标准提供资助,往返实习目的地的旅费自理。
-实习结束时,向实习所在国驻外使(领)馆申请回国并结算奖学金留学基金委。返回原留学单位后,向原留学所在国驻外使(领)馆申请恢复学业、恢复奖学金发放,获批后按照原奖学金标准予以资助,原留学项目的留学期限和资助期限不变,留学结束日期和资助截止日期相应顺延。
三、回国及其留学基金委他
10.国际组织后备人才培养项目完成学业后留学基金委,是否必须要到国际组织实习或任职?
答:是的留学基金委。留学人员完成国外学业一年以内应主动联系到国际组织实习或任职3个月以上(含)。符合国际组织实习项目申请条件者,可继续申请国际组织实习项目资助,不受回国后满两年方可再次申请国家公派出国留学的限制(具体可参阅国际组织实习项目选派管理办法)。
11.国际组织后备人才培养项目有回国服务的要求吗留学基金委?
答:有留学基金委。支持和鼓励本项目留学人员学成后到国际组织实习或任职。被录取人员在完成学业后应赴国际组织(国外)实习或任职,其实习或任职时间将计入回国服务期。
12.国际组织后备人才培养项目完成学业后留学基金委,再次申请其他国家公派出国留学项目,是否有两年后方可申请的限制?
答:顺利完成国外学业并成功到国际组织实习或任职3个月以上(含)的留学人员,再次申请国家公派出国攻读更高层次学位或进行联合培养时,不受回国后满两年方可再次申请国家公派留学的限制留学基金委。如被录取,服务期顺延。

选派工作流程


选派办法
第一章 总则
第一条 为做好国家公派高级研究学者、访问学者、博士后项目选派工作,根据《2023年国家留学基金资助出国留学人员选派简章》(以下简称选派简章),制定本办法留学基金委。
第二条 国家留学基金管理委员会(以下简称国家留学基金委)负责本项目的组织实施工作留学基金委。
第二章 选派计划
第三条 2023年选派规模另行公布留学基金委。
第四条 高级研究学者的留学期限和资助期限为3-6个月,访问学者的留学期限和资助期限为3-12个月,博士后的留学期限和资助期限为6-24个月留学基金委。
留学期限应根据拟留学单位的正式邀请信中列明的留学时间确定留学基金委。个人申报的资助期限应不超过留学期限(一般与留学期限一致)。具体留学期限及资助期限在录取时确定,以录取文件为准。
第五条 重点支持留学人员前往教育、科技发达国家的知名院校、科研院所、实验室等机构留学基金委。
第六条 留学人员主要通过国内推选单位或个人渠道联系国外留学单位派出,也可利用国家留学基金委与国外教育、科研机构合作协议派出留学基金委。
第七条 资助内容为一次往返国际旅费和资助期限内的奖学金留学基金委。奖学金是指用于资助国家公派出国留学人员在外学习生活的经费,包括:伙食费、住宿费、注册费、板凳费(bench fee)、交通费、电话费、书籍资料费、医疗保险费、交际费、一次性安置费、签证延长费、零用费、手续费和学术活动补助费等。奖学金资助标准及方式按照国家有关规定执行。
第三章 申请条件
第八条 符合《选派简章》规定的申请条件留学基金委。
第九条 申请人原则上应主持或参与研究项目、课题、所在单位重点工作留学基金委。
第十条 高级研究学者申请人应符合以下条件:年龄不超过55周岁(1967年1月1日以后出生),须为国内行政机关、高等院校、科研机构及其他企事业单位的正式工作人员,在实际工作中取得突出业绩留学基金委。其中,教学科研人员重点支持具有正高级专业技术职称人员或博士生导师,优先支持“双一流”建设学科主要负责人、或国家级重点教学或科研项目主要负责人、或部级(含)以上教学或科研平台主要负责人、或部级(含)以上教学或科研奖励一等奖获得者等;行政管理人员重点支持具有副司局级(含)以上行政职务的人员。
第十一条 访问学者申请人应符合以下条件:年龄不超过50周岁(1972年1月1日以后出生),须为国内行政机关、高等院校、科研机构及其他企事业单位的正式工作人员,本科毕业后应有5年以上工作经历;硕士毕业后应有2年以上工作经历;对博士毕业的申请人无工作年限要求留学基金委。
第十二条 博士后申请人应符合以下条件:年龄不超过40周岁(1982年1月1日以后出生),应为国内高等院校、科研机构具有博士学位的优秀在职青年教师、科研人员,申请时距其博士毕业时间应在3年以内;或国内高等院校、科研机构即将入职或已入职的应届博士毕业生(尚未获得博士学位的),申请时须通过入职单位推荐,派出前应确保获得博士学位留学基金委。
第十三条 申请时须提交拟留学单位的正式邀请函留学基金委。
第十四条外语水平应符合国家留学基金资助出国留学外语条件及拟留学国家、留学单位的语言要求留学基金委。
申请时外语水平未达到派出要求者,如所在单位重点推荐,亦可申请,但须提供可反映其外语水平的考试证明,如往年WSK/TOEFL/IELTS等考试成绩单留学基金委。此类人员如通过评审被录取,须参加教育部指定出国留学人员培训部相关语种培训或自行报考WSK/TOEFL/IELTS等考试,达到外语条件后方可派出。
同等条件下,优先录取申请时外语水平合格者留学基金委。
第四章 选拔办法
第十五条 遵循“公开、公平、公正”的原则,采取“个人申请,单位推荐,专家评审,择优录取”的方式进行选拔留学基金委。
第十六条 2023年的网上报名及申请受理时间为4月10日-4月30日留学基金委。申请人应在此期限内登录国家公派留学管理信息平台(年国家公派高级研究学者、访问学者、博士后项目应提交申请材料及说明》准备申请材料并提交所在单位审核。如申请的国家留学基金委与国外高校/机构合作奖学金对申请材料有特殊要求,则根据具体合作渠道的相关规定执行。
第十七条 申请人应按照规定的程序、时间和要求提交申请材料,并对材料的真实性负责留学基金委。因申请材料原因导致的责任和后果由申请人承担。
第十八条 推选单位应对申请人的政治思想、道德品行、学术诚信、身心健康情况、申请资格、学术发展潜力、出国留学必要性、研修计划可行性等方面进行审核后出具有针对性的单位推荐意见,并对其出国留学提出明确考核要求留学基金委。推选单位在对申请材料进行认真审核后,将申请材料提交至相关受理单位,由受理单位统一提交至国家留学基金委。推选单位有权退回不真实、不一致、不符合要求的申请。
第十九条 国家留学基金委委托相关单位(详见受理单位一览表)负责申请材料受理工作,不直接受理个人申请留学基金委。
第二十条受理单位应于5月10日前将书面公函及推荐人选名单提交至国家留学基金委,并通过信息平台提交申请人的电子材料留学基金委。申请人的书面材料由受理单位留存,留存期限为3年。受理单位有权退回不真实、不一致、不符合要求的申请。
第二十一条国家留学基金委对申请人材料进行审核,组织专家评审,确定录取结果留学基金委。
材料审核主要审核申请人是否满足项目选派办法规定的申报条件,申请材料是否完备、是否符合各项材料具体要求等;同时,将根据提交的外方正式邀请函核定留学期限、资助期限,如果个人申报的资助期限低于留学期限,资助期限按个人申报期限核定留学基金委。
专家评审主要从以下几方面进行考察:
1.申请人的道德品行、学术诚信、综合素质及发展潜力;
2.申请人的主要业绩及获奖情况;
3.出国留学的必要性、研修计划的可行性及留学目标的应用前景;
4.留学目的国、机构及合作学者在所选学科专业领域的发展水平、是否具备接待申请者所需科研条件;
5.申请人所在单位在该学科专业领域的水平、为申请人留学回国后提供发展条件的可能性以及推荐态度等留学基金委。
第二十二条 录取结果于2023年6月下旬公布留学基金委。申请人可登录国家公派留学管理信息平台()查询录取结果,下载打印录取文件。
第五章 派出与管理
第二十三条 推选单位对本单位人员承担管理主体责任留学基金委。
第二十四条被录取人员的留学资格保留至2024年12月31日留学基金委。未按期派出者,留学资格自动取消。
国家留学基金委原则上不受理变更留学国别、变更留学单位、变更留学期限及延期派出的申请留学基金委。
第二十五条 留学人员在办理签证、预订机票等派出手续前,须登录国家公派留学管理信息平台()查阅是否需要提交补充材料留学基金委。如遇问题,请按录取国别或地区咨询国家留学基金委欧亚非事务部、美大事务部。
第二十六条 对留学人员实行“签约派出、违约赔偿”的管理办法留学基金委。派出前,留学人员须按要求签署《国家公派出国留学协议书》;办理国家公派留学奖学金专用银行卡(详见);办理护照、签证、《国际旅行健康证书》,通过教育部留学服务中心或教育部出国人员上海集训部办理机票预订等派出手续(具体请查阅《出国留学人员须知》)。
第二十七条 在为留学人员办理派出手续时,推选单位及留学服务机构应按要求认真审核其留学国别、留学单位、留学期限等信息留学基金委。
第二十八条留学人员自抵达留学所在国后10日内凭《国家留学基金资助出国留学资格证书》及相关材料,向中国驻留学所在国使(领)馆办理报到手续,具体按照驻留学所在国使(领)馆要求办理留学基金委。
第二十九条 留学人员在国外留学期间,应遵守所在国法律法规、国家留学基金资助出国留学人员的有关规定及《国家公派出国留学协议书》的有关约定,自觉接受国内推选单位和驻外使(领)馆的指导和管理,定期向国内推选单位提交研修报告留学基金委。
第三十条 留学人员应按协议约定完成所制定的研修计划及国内推选单位提出的任务和要求,按期回国履行回国服务义务,回国后向推选单位汇报留学成果,并须在回国之日起3个月内在国家公派留学管理信息平台登记回国信息留学基金委。
第三十一条 推选单位应制定本单位国家公派出国留学管理办法,统筹考虑“选拔、派出、管理、回国”各环节,对留学人员加强目标和过程管理留学基金委。
1.在留学人员录取后,及时了解其思想动向,对存在问题的人员不予派出;合理安排其工作,督促并保证其按期派出留学基金委。
2.在留学人员派出前,应开展行前教育,将思想政治教育和爱国主义教育纳入培训内容,并加强心理、精神、道德和诚信等方面的教育指导;对留学人员国外研修计划提出明确要求,确保留学效益;指导、协助其办理出国手续留学基金委。
3.在留学人员派出后,应保持定期联系,加强指导,做好在外管理和按期回国工作留学基金委。
4.在留学人员回国后,应进行考核,确保留学效益留学基金委。
第三十二条 推选单位应定期对本单位派出人员在外管理和回国情况以及取得的公派留学效益等情况进行总结留学基金委。
第三十三条 留学人员与获得资助有关的论文、研究项目或科研成果在成文、发表、公开时,应注明“本研究/成果/论文得到中国国家留学基金资助”留学基金委。
第六章 附则
第三十四条留学人员如有不符合《选派简章》及本选派办法要求或违反国家法律法规被依法追究刑事责任、违反公序良知造成严重不良影响、违反学术道德规范情节严重等情况,在选拔录取阶段和国家公派出国留学协议履行期间查证属实的,国家留学基金委有权对当事人采取退回申请、取消资格、终止资助、违约追偿等措施留学基金委。
第三十五条 本办法中的日期和时间均为北京时间留学基金委。
第三十六条 本办法由国家留学基金委负责解释留学基金委。
常见问题解答

一、关于项目
1.什么是“派出渠道”留学基金委,什么是“所在单位或个人合作渠道”,国外留学单位仅限国家留学基金委现有合作渠道吗?
答:“派出渠道”包括“所在单位或个人合作渠道”和“国家留学基金委现有合作渠道”两类留学基金委。
“所在单位或个人合作渠道”系申请人利用所在单位现有国际合作渠道或个人自行对外联系渠道落实国外留学单位留学基金委。
“国家留学基金委现有合作渠道”系申请人利用国家留学基金委与国外院校或机构所签的合作协议派出(申请人按要求自行联系国外单位,并获得外方同意)留学基金委。
国外留学单位不仅限于国家留学基金委现有合作渠道,申请人也可以利用所在单位或个人合作渠道联系国外留学单位派出留学基金委。
2.留学期限可否超出现行规定留学基金委?
答:不可以,须按规定期限申报留学基金委。高级研究学者的留学期限不能低于3个月或超过6个月,访问学者的留学期限不能低于3个月或超过12个月,博士后的留学期限不能低于6个月或超过24个月。因特殊原因获准延期回国的人员,延期期间不受国家留学基金资助。
3.留学单位可否为香港、澳门、台湾地区的高校、科研院所或机构留学基金委?
答:不可以留学基金委。
4.国家公派留学人员奖学金资助的主要内容是什么留学基金委?
答:资助内容为一次往返国际旅费和资助期限内的奖学金,奖学金包括伙食费、住宿费、注册费、板凳费(bench fee)、交通费、电话费、书籍资料费、医疗保险费、交际费、一次性安置费、签证延长费、零用费、手续费和学术活动补助费等留学基金委。奖学金资助标准及方式按照国家现行有关规定执行。
5.是否提供学费资助留学基金委?
答:不提供任何形式的学费资助留学基金委。
6.选派工作时间有什么变化留学基金委?
答:2023年国家公派高级研究学者、访问学者、博士后项目申报时间为2023年4月10-30日,6月底公布录取结果留学基金委。录取人员留学资格保留至2024年12月31日。请有意申请者提前做好准备,在联系邀请函时,应明确派出时间不早于2023年7月1日且不晚于2024年12月31日。对于派出时间不符合要求的,材料审核不予通过。
二、关于申请条件
7.应届博士毕业生留学基金委,能否申请博士后?
答:可以留学基金委。自2022年起,国家公派高级研究学者、访问学者、博士后项目支持国内高等院校、科研机构即将入职或已入职的应届博士毕业生(尚未获得博士学位的)以博士后身份赴海外留学。应届博士毕业生系指申请时尚未获得博士学位、将在2023年内毕业并获得博士学位的人员,此类人员在申请时须通过入职单位推荐,派出前应确保获得博士学位。
申请时已毕业的应届博士毕业生视为在职人员,应通过任职单位申请博士后留学基金委。
国家留学基金委个别合作渠道有特殊规定的,按相关规定执行留学基金委。
8.申请时距离博士毕业超过3年的申请人留学基金委,是否可以申请博士后?
答:不可以留学基金委。博士后申请人申请时距其博士毕业时间应在3年以内,超过3年的申请人建议申请访问学者。
9.私营企业、外企工作人员是否可以申请留学基金委?
答:可以留学基金委。
10.与国家重点实验室或教育部重点实验室或国家工程(技术)研究中心有长期合作的人员留学基金委,是否可以申请高级研究学者?
答:不可以留学基金委。长期合作不等同于正式工作人员。
11.曾享受国家留学基金资助者留学基金委,是否可再次申报?
答:曾享受国家留学基金资助出国留学,回国服务满2年后方可再申请留学基金委。
12.录取后放弃留学资格者留学基金委,是否可再次申报?
曾获得留学资格且留学资格在有效期内、尚未派出的,经所在单位向国家留学基金委提出放弃留学资格并获准者,2年内不得再次申请国家公派出国留学;未经批准擅自放弃留学资格者,5年内不得再次申请留学基金委。
因疫情办理放弃资格手续的,不受2年内不得申报国家公派出国留学项目限制留学基金委。未办理放弃资格手续的,资格有效期到期后5年内不得再次申报国家公派出国留学项目。
三、关于申报
13.申请时必须提交身份证扫描件吗留学基金委?
答:是的留学基金委。申请人须将身份证正反面(个人信息、证件有效期和发证机关)同时扫描在同一张A4纸上。
14.申请时必须提交外方邀请信吗留学基金委?是否需要提交原件?
答:申请时必须提交外方正式邀请信留学基金委。申请人不需提交原件,只需提供邀请信的扫描件、复印件、传真件,或有外方电子签名的打印件,原件请申请人自行留存。对提交非正式邀请信的,材料审核不予通过。
15.关于邀请信
(1)对外方出具的邀请信中留学开始时间有要求吗留学基金委?
答:外方出具的邀请信留学开始时间应不早于2023年7月1日,且不晚于2024年12月31日留学基金委。否则材料审核不予通过。
(2)外方出具的邀请信为有条件邀请信可以吗留学基金委?
答:不可以,外方邀请信应为无条件邀请信留学基金委。但以下条件除外:
①在申请人取得国家留学基金资助后方可生效;
②应届博士生申请博士后时,要求提供博士研究生学历、学位证书后方可生效留学基金委。
16.如何联系国外留学单位留学基金委,联系时应注意哪些事项?
答:无论利用国家留学基金委现有合作渠道派出还是利用所在单位或个人合作渠道派出,均需自行对外联系,取得邀请信留学基金委。国外留学单位应为知名院校、科研院所、实验室等机构。
在报名前需要取得外方正式的邀请信留学基金委。联系过程中写清本人联系地址、电话、E-mail等信息,以便顺利取得外方邀请信等有关材料,并注意保留对外联系过程中的重要信息。
17.申请时必须提交外语合格证明材料吗留学基金委?是否需要提交该证明材料的原件?
答:申报时外语合格的申请人,录取后可直接派出;申报时外语不合格的,录取后外语达到合格标准后方可派出留学基金委。在同等条件下,优先录取申请时外语水平合格者。
申请人如外语不合格,在申报时,推选单位须在《单位推荐意见表》中对其重点推荐,同时申请人应提交可反映其外语水平的外语考试成绩证明作为专家评审参考留学基金委。
申请人不需要提交外语合格证明材料原件,只需提供扫描件,原件请申请人自行留存留学基金委。
18.雅思、托福、全国外语水平考试(WSK)或指定培训部相关语种培训的结业证书是否必须在有效期内留学基金委?
答:是的留学基金委。雅思、托福、WSK成绩和培训部结业证书有效期为2年,申请时成绩需在有效期内。
19.是否可通过外方考核证明作为外语达标证明留学基金委?
答:赴英语、德语、法语、日语、俄语、西班牙语、意大利语国家的留学人员,不可通过外方考核证明作为外语达标证明;赴以上语种以外其他语种国家留学者,可通过国外拟留学单位组织的对该语种的面试或考试等方式达到其语言要求(应在外方邀请信中注明或单独出具证明)留学基金委。
20.赴非英语国家留学留学基金委,工作/学习语言为英语,可否以英语成绩申报?
答:可以,但需在外方出具的邀请信中明确拟留学单位的工作/学习语言为英语留学基金委。
21.曾在非英语国家学习/工作12个月留学基金委,学习/工作语言为英语,可否作为英语合格的证明材料?
答:可以,除按要求提供留学或工作的证明材料外,还应补充提交曾学习/工作单位出具的工作语言为英语的证明留学基金委。
22.申请材料只提交电子版吗留学基金委?
答:不是留学基金委。申请人须按规定顺序准备一套书面申请材料提交给受理单位(具体请参考《应提交申请材料及说明》)。如提供的材料中有英语以外语种书写的,需另提供中文翻译件。申请材料一律使用A4复印纸打印或复印,请在申请表第一页粘贴申请人近期彩色照片(一寸免冠、光纸正面)。
所有材料应通过国家公派留学管理信息平台上传电子版,纸质材料由各受理单位留存,无需向国家留学基金委提交留学基金委。
23.上传的申报材料模糊不清留学基金委,对申报有影响吗?
24.如何获得《单位推荐意见表》留学基金委,《单位推荐意见表》由谁负责填写,由谁负责输机?
单位推荐意见表在申请人打印申请表时由网上报名系统自动生成(在网上报名阶段此表不在报名系统中显示)留学基金委。
推荐意见表应由任职单位负责国家公派出国留学工作的主管部门填写;应届博士毕业生推荐意见表应由即将入职或已入职单位负责国家公派出国留学工作的主管部门填写留学基金委。来自有关高校的申请人,其《单位推荐意见表》的电子信息由各校负责国家公派出国留学工作的主管部门负责输入网上报名系统;来自其他单位的申请人,其《单位推荐意见表》的电子信息由国家留学基金申请受理单位负责输入网上报名系统(各受理单位名称及受理范围详见国家留学网受理单位通讯录)。
25.我在网上填报了出国留学申请表留学基金委,但是我单位不同意推荐,还可以申报这个项目吗?
答:因项目采取“个人申请,单位推荐,专家评审,择优录取”的方式选拔留学基金委。无单位推荐意见的,或单位推荐意见为“政治立场不合格”“材料不属实”、“单位不推荐”等情况的,材料审核不予通过。
26.申请人申报时应注意什么留学基金委?
答:核查自己是否符合申报条件;申请表中填写的姓名的汉字及拼音、身份证号、出生年月日等基本信息是否准确、留学单位、留学期限等信息与邀请信内容是否一致;所提交材料是否齐全、真实有效且符合要求留学基金委。
因申请材料原因导致的责任和后果由申请人承担留学基金委。
27.申请表提交后是否可以进行更改留学基金委?
答:在受理单位未通过网上报名系统接收申请表以前,申请人可将已填写的网上申请表提回并进行修改留学基金委。申请人可使用注册用户名和密码登录后,点击提回申请表按钮,将申请表提回后进行修改,但修改以后必须在项目申请截止日期前重新提交并打印。
受理单位如已在网上接收申请表,申请人将无法再更改申请表内任何信息留学基金委。因此,申请表填写完成后,请务必仔细核对并在规定的网上报名时间内提交所有申请材料。
四、关于评审
28.国家留学基金委材料审核主要审核什么内容留学基金委?
答:一是审核申请人是否满足项目选派办法规定的申报条件,如:申请人的年龄是否符合要求;尚在资格有效期内未派出的申请人是否重复申报;曾享受国家留学基金资助再次申报的申请人回国是否满两年等留学基金委。
二是审核申请材料是否合格、齐全、真实有效,如:申请人提交的材料是否完备清晰;邀请信注明的留学身份与申报的留学身份是否一致;邀请信是否明确留学起止日期(精确到年月)、留学期限、留学身份等信息;邀请信留学起始时间是否在2023年7月1日-2024年12月31日之间;邀请信是否为无条件邀请信;非英文邀请信,是否提供了中文翻译件;单位推荐意见表中单位是否同意推荐,申请人是否政治合格等留学基金委。
三是根据提交的外方正式邀请信等核定留学期限、资助期限留学基金委。
29.如何进行专家评审留学基金委,评审的内容有哪些?
答:国家公派高级研究学者、访问学者、博士后项目采取“个人申请、单位推荐、专家评审、择优录取”的方式进行选拔,并根据专家评审结果及录取计划确定获资助人选留学基金委。评审工作主要从以下几方面进行考察:
(1)申请人的道德品行、学术诚信、综合素质及发展潜力;
(2)申请人的主要业绩及获奖情况;
(3)出国留学的必要性、研修计划的可行性及留学目标的应用前景;
(4)留学目的国、机构及合作学者在所选学科专业领域的发展水平、是否具备接待申请者所需科研条件;
(5)申请人所在单位在该学科专业领域的水平、为申请者留学回国后提供发展条件的可能性以及推荐态度等留学基金委。
五、关于录取及派出
30.录取材料包含哪些留学基金委?
答:国家留学基金委正式录取通知及录取名单、《国家留学基金资助出国留学资格证书》、留学人员资助证明留学基金委。录取人员可登录国家公派留学管理信息平台( )下载打印录取文件 。
31.下载录取材料后应该办理哪些派出手续留学基金委?
答:对留学人员实行“签约派出,违约赔偿”的管理办法留学基金委。派出前,留学人员须登录国家公派留学管理信息平台(个月时间,每个国家办理签证周期不同,所需时间存在很大差异。应及时关注留学目的国签证政策变化,尽早办理相关手续。
32.是否所有录取人员均需提交补充材料留学基金委?
答:不是留学基金委。录取后请及时登录国家公派留学管理信息平台()查阅相关内容,如平台显示须提交补充材料,则按要求上传相应材料并经国家留学基金委相关办理部门审核同意后方可派出;如平台显示不需提交补充材料则录取人员可直接办理其他派出手续。
如遇问题,可按录取国别或地区咨询国家留学基金委相关办理部门留学基金委。
33.如需变更留学计划(包括留学国别、留学单位、派出时间等)留学基金委,如何办理?
答:若确有特殊情况,参照《国家公派出国留学人员派出前管理办法(试行)》执行留学基金委。()。
34.留学人员派出后留学基金委,中途能否回国或到第三国?能否申请提前或延期回国?如何申请?
答:留学人员抵达国外后,不得私自中途回国或到第三国,亦不得擅自提前或延期回国留学基金委。如确因特殊原因需要,请按相关要求向驻外使领馆教育处(组)提出申请,获批后方可。
35.国家留学基金管理委员会是否负责签证办理及机票预订留学基金委?
答:签证办理及预订机票等事宜,不属于国家留学基金管理委员会事务范畴,相关事宜需咨询教育部出国留学服务中心()留学基金委。
36.如遇奖学金及银行卡相关问题留学基金委,如何解决?
答:银行卡及奖学金发放、结算相关事宜请参考《国家公派留学奖学金改革发放工作问题解答》
(留学基金委。
六、关于回国
37.回国后须履行回国服务期两年留学基金委,如何计算?
答:按照《国家公派出国留学协议书》的规定,被录取人员学成后须履行按期回国服务两年的义务留学基金委。回国服务时间从留学人员完成学业回国入境时开始计算,服务期两年。
38.回国需要办理什么手续留学基金委?
答:回国前,按照驻外使(领)馆要求在国家公派留学管理信息平台()登记回国信息留学基金委。
选派工作流程
选派办法

第一章 总则
第一条 为做好国家建设高水平大学公派研究生项目选派工作,根据《2023年国家留学基金资助出国留学人员选派简章》(以下简称《选派简章》),制定本办法留学基金委。
第二条遵循“公开、公平、公正”的原则,按照选拔一流的学生,到国外一流的院校、科研机构或学科专业,师从一流导师的要求,着眼于培养一批具有国际视野、通晓国际规则,能够参与国际事务和竞争的拔尖创新人才留学基金委。
第三条 国家留学基金管理委员会(以下简称国家留学基金委)负责本项目的组织实施工作留学基金委。
第二章 选派计划
第四条 2023年选派规模另行公布留学基金委。
第五条 攻读博士学位研究生面向国内外符合申请条件的人员公开选拔留学基金委。2023年面向在外留学人员选拔的实施国别见附件。
联合培养博士研究生面向全国各博士学位授予单位选拔留学基金委。
第六条攻读博士学位研究生的留学期限、资助期限一般为36-48个月,联合培养博士研究生的留学期限、资助期限为6-24个月留学基金委。
留学期限应根据拟留学单位学制、外方录取通知(或正式邀请信)中列明的留学时间确定留学基金委。个人申报的资助期限应不超过留学期限(一般与留学期限一致),但如果攻读博士学位研究生的留学期限超过48个月,资助期限最多为48个月。具体留学期限及资助期限在录取时确定,以录取文件为准。
第七条重点支持留学人员前往教育、科技发达国家和地区的知名院校、科研院所、实验室等机构留学基金委。重点支持联合培养博士研究生依托国内外导师间已有的科研合作项目/协议赴国外学习。
第八条 资助内容为一次往返国际旅费和资助期限内的奖学金留学基金委。奖学金是指用于资助国家公派出国留学人员在外学习生活的经费,包括:伙食费、住宿费、注册费、板凳费(bench fee)、交通费、电话费、书籍资料费、医疗保险费、交际费、一次性安置费、签证延长费、零用费、手续费和学术活动补助费等。奖学金资助标准及方式按照国家有关规定执行。
本项目不提供学费资助留学基金委。
第九条申请人可通过不同渠道派出:一是“所在单位或个人合作渠道”,即申请人利用所在单位现有国际合作渠道或个人自行对外联系落实国外留学单位;二是“国家留学基金委现有合作渠道”,即申请人利用国家留学基金委与国外院校或机构签署的合作协议派出(申请人应按要求自行联系国外单位,并获得外方同意)留学基金委。
第三章 申请条件
第十条 符合《选派简章》规定的申请条件留学基金委。
第十一条 申请时年龄不超过35岁(1987年1月1日以后出生)留学基金委。
第十二条 具备扎实的专业基础,具有较强的学习、科研能力和交流能力,综合素质良好,学习成绩优异,工作业绩突出,具有较强的发展潜力留学基金委。
第十三条 选拔对象:
(一)申请攻读博士学位研究生
1.国内高校或科研机构优秀在读硕士研究生、应届硕士毕业生、应届本科毕业生留学基金委。在读硕士研究生和应届硕士毕业生应具备一定的科研能力和科研成果,应届本科毕业生应达到校内免试直升研究生水平。申请时应已获拟留学单位出具的攻读博士学位入学通知书(或国外导师出具的正式邀请信)、免学费或获得学费资助证明。
2.行政机关、科研机构、国内企事业单位的工作人员留学基金委。应具有学士及以上学位,在相应工作岗位取得较突出成绩、具有较强的科研能力。申请时应已获拟留学单位出具的攻读博士学位入学通知书(或国外导师出具的正式邀请信)、免学费或获得学费资助的证明。
3.国外高校或科研机构正式注册的国家公派或自费留学应届硕士毕业生、在国外获得硕士学位毕业离校不超过一年的人员(不包括毕业离校已回国人员)、自费留学攻读博士学位第一年的学生留学基金委。申请时,应届硕士毕业生及获得硕士学位毕业离校不超过一年的人员应已获得攻读博士学位入学通知书(或国外导师出具的正式邀请信)、免学费或获得学费资助的证明;攻读博士学位第一年的学生应继续在本校攻读博士学位(因导师工作变动学生随之转学的情况除外),须出具就读院校注册证明、免学费或获得学费资助的证明。国外攻读博士学位第一年的学生还应提交导师同意函,被录取后留学期限和资助期限从博士第二年开始计算。
选拔对象不包括已获得博士学位人员留学基金委。
(二)申请联合培养博士研究生
国内高校或科研机构全日制优秀在读博士研究生留学基金委。申请时应已获拟留学单位或国外导师出具的正式邀请信及国内外导师共同制定的联合培养计划。
第十四条 申请时须符合以下条件之一留学基金委,同时须满足留学国家、留学单位的语言要求:
1.外语专业本科(含)以上毕业(专业语种应与留学目的国使用语种一致)留学基金委。
2.近十年内曾在同一语种国家留学一学年(8-12个月)或连续工作一年(含)以上留学基金委。
3.参加“全国外语水平考试”(WSK)并达到合格标准留学基金委。
4.参加雅思(学术类)、托福、德、法、意、西、日、韩语水平考试,成绩达到以下标准:雅思6.5分,托福(IBT)95分,德、法、意、西语达到欧洲统一语言参考框架(CECRL)的B2级,日语达到二级(N2),韩语达到TOPIK4级留学基金委。
5.曾在教育部指定出国留学培训部参加相关语种培训并获得结业证书(英语为高级班,其他语种为中级班)留学基金委。
6.参加由国外拟留学单位组织的面试、考试等并达到其入学语言要求的,应在外方入学通知书(或正式邀请信)中注明或单独出具证明;通过其他语言考试达到国外拟留学单位入学语言要求的(包括托福家庭版TOEFL iBT Home Edition、雅思家庭版IETLS Indicator),须提交成绩单及外方出具的认可该语言考试的证明留学基金委。
如果留学工作/学习语言为英语,申请时应达到相关英语合格条件;如果留学工作/学习语言为德语、法语、意大利语、西班牙语、日语、韩语和俄语等,申请时应达到相应语种的合格条件留学基金委。
第十五条 申请通过“国家留学基金委现有合作渠道”派出者,还应满足具体合作渠道要求的其他条件留学基金委。
第四章 选拔办法
第十六条 遵循“公开、公平、公正”的原则,采取“个人申请,单位推荐,专家评审,择优录取”的方式进行选拔留学基金委。
第十七条 “所在单位或个人合作渠道”网上报名及申请受理时间分为两个阶段:攻读博士学位研究生3月10日-31日,联合培养博士研究生5月10日-31日留学基金委。
“国家留学基金委现有合作渠道”(包括攻读博士学位研究生和联合培养博士研究生)的网上报名与申请受理时间为3月10日-31日,有特殊要求的,按具体合作渠道规定执行留学基金委。
申请人应在相应期限内登录国家公派留学管理信息平台(年国家建设高水平大学公派研究生项目申请材料及说明(在国外留学申请人用)》准备申请材料并提交所在单位审核留学基金委。所有申请材料须确保齐全、真实有效。“国家留学基金委现有合作渠道”对申请材料有特殊要求的,按具体合作渠道规定执行。
第十八条申请人应按照规定的程序、时间和要求提交申请材料,并对材料的真实性负责留学基金委。因申请材料原因导致的责任和后果由申请人承担。
第十九条推选单位应对申请人的政治思想、道德品行、学术诚信、身心健康情况、申请资格、综合素质、发展潜力、出国留学必要性、学习计划可行性等方面进行审核(评审)后出具有针对性的单位推荐意见留学基金委。推选单位在对申请材料进行认真审核后,将申请材料统一提交至相关受理单位,由受理单位统一提交至国家留学基金委。推选单位有权退回不真实、不一致、不符合要求的申请。
第二十条国家留学基金委委托以下单位(以下简称受理单位)负责申请受理工作:有关高校负责受理本校人员(学生及在职人员)的申请;在外留学人员的申请委托现就读院校或科研机构所在国我驻外使(领)馆教育处(组)负责受理;其他人员的申请由有关国家留学基金申请受理单位负责受理(详见受理单位一览表)留学基金委。
国家留学基金委不直接受理个人申请留学基金委。
第二十一条 受理单位应分别于4月12日(“所在单位或个人合作渠道”攻读博士学位研究生及“国家留学基金委现有合作渠道”)及6月12日(“所在单位或个人合作渠道”联合培养博士研究生)前将书面公函及推荐人选名单提交至国家留学基金委,并通过信息平台提交申请人的电子材料留学基金委。申请人的书面材料由受理单位留存,留存期限为3年。受理单位有权退回不真实、不一致、不符合要求的申请。
第二十二条 国家留学基金委对申请人材料进行审核,组织专家评审,确定录取结果留学基金委。
材料审核主要审核申请人是否满足本项目选派办法规定的申报条件,申请材料是否完备、是否符合各项材料具体要求等;同时,将根据提交的外方录取通知(或正式邀请信)、外方导师确认的学习计划中列明的期限等核定留学期限、资助期限,如果个人申报的资助期限低于留学期限且低于所申报留学身份规定的最长资助期限,资助期限按个人申报期限核定留学基金委。
专家评审主要从以下几方面进行考察:
1.申请人综合素质留学基金委。包括申请人的专业基础、学习成绩、经历及能力、综合表现、国际交流能力(含外语水平)和发展潜力等;
2.国外拟留学单位在所选学科专业领域的研究水平及国际认可度;
3.国外导师的学术背景、领域内影响力、对往年国家公派留学人员的指导情况、同期指导的学生数量等留学基金委。原则上国家留学基金委最多可新资助2名本项目同一留学身份人员在国外同一导师指导下学习。不支持国内外为同一导师人员的申请。
4.拟留学专业是否属于国家急需;是否为国外拟留学单位的优势或特色学科等;
5.出国留学必要性和学习计划的可行性;
6.所在单位的推荐意见及申请材料的准备情况等留学基金委。
材料审核和专家评审等环节中任何一个环节未通过,均不会被录取留学基金委。
第二十三条 “所在单位或个人合作渠道”攻读博士学位研究生录取结果于2023年5月公布,联合培养博士研究生录取结果于2023年7月公布留学基金委。“国家留学基金委现有合作渠道”的录取结果需与外方确认后陆续公布。申请人可登录国家公派留学管理信息平台()查询录取结果,下载打印录取文件。
第五章 派出与管理
第二十四条 推选单位对本单位人员承担管理主体责任留学基金委。
第二十五条 被录取人员一般应在当年派出,留学资格保留至2024年12月31日留学基金委。未按期派出者,留学资格自动取消。
第二十六条对留学人员实行“签约派出、违约赔偿”的管理办法留学基金委。派出前,留学人员须按要求签订《国家公派出国留学协议书》;办理国家公派留学奖学金专用银行卡(详见);办理护照、签证、《国际旅行健康证书》,通过教育部留学服务中心或教育部出国人员上海集训部办理机票预订等派出手续(具体请查阅《出国留学人员须知》)。
在外自费留学申请人被录取者,须回国办理签订《国家公派出国留学协议书》等派出手续,回国国际旅费由本人自理留学基金委。自国内赴留学目的国的国际旅费由国家留学基金负担,由相关留学服务机构在办理派出手续时购买。
在外应届国家公派硕士毕业生如被录取,可直接在新留学单位所在地的我驻外使(领)馆办理续签《国家公派出国留学协议书》并办理报到手续;如直接前往第三国攻读博士学位的,国际旅费自理留学基金委。确需回国办理手续的,须先按国家公派硕士研究生学习计划办理回国报到手续,再按新录取的留学身份重新办理所有派出手续,回国旅费及赴攻读博士学位目的国的国际旅费均由国家留学基金负担。
第二十七条 留学人员自抵达留学所在国后10日内凭《国家留学基金资助出国留学资格证书》及相关材料,向中国驻留学所在国使(领)馆办理报到手续,具体按照驻留学所在国使(领)馆要求办理留学基金委。
第二十八条 国家留学基金委对攻读博士学位研究生的学业进展进行年度复核留学基金委。复核办法另行通知。
第二十九条 留学人员在国外留学期间,应遵守所在国法律法规、国家留学基金资助出国留学人员的有关规定及《国家公派出国留学协议书》的有关约定,自觉接受推选单位和驻外使(领)馆的指导和管理,定期向国内推选单位提交研修报告;学成后应按期回国履行回国服务义务,回国之日起3个月内须在国家公派留学管理信息平台登记回国信息留学基金委。
第三十条 国内推选单位应制定本单位国家公派出国留学管理办法,统筹考虑“选拔、派出、管理、回国”各环节,对留学人员加强目标和过程管理留学基金委。
1.在留学人员录取后,及时了解其思想动向,对存在问题的人员不予派出;合理安排其工作/学业,督促并保证其按期派出留学基金委。
2.在留学人员派出前,应开展行前教育,将思想政治教育和爱国主义教育纳入培训内容,并加强心理、精神、道德和诚信等方面的教育指导;指导、协助其办理出国手续留学基金委。
3.在留学人员派出后,应保持定期联系,加强指导,做好在外管理和按期回国工作留学基金委。
4.在留学人员回国后,应进行考核,确保留学效益;定期对本单位选派情况,包括派出情况、在外管理、未派出原因、回国情况以及取得的留学效益等进行总结留学基金委。
第三十一条 留学人员与获得资助有关的论文、研究项目或科研成果在成文、发表、公开时,应注明“本研究/成果/论文得到中国国家留学基金资助”留学基金委。
第六章 附则
第三十二条 留学人员如有不符合《选派简章》及本选派办法要求或违反国家法律法规被依法追究刑事责任、违反公序良俗造成严重不良影响、违反学术道德规范情节严重等情况,在选拔录取阶段和国家公派出国留学协议履行期间查证属实的,国家留学基金委有权对当事人采取退回申请、取消资格、终止资助、违约追偿等措施留学基金委。
第三十三条 本办法中的日期和时间均为北京时间留学基金委。
第三十四条 本办法由国家留学基金委负责解释留学基金委。
常见问题解答
一、申报阶段:
1. 2023年国家建设高水平大学公派研究生项目的报名时间、选拔范围有哪些变化留学基金委?
答:2023年国家建设高水平大学公派研究生项目所在单位或个人合作渠道的攻读博士学位研究生类别、国家留学基金委现有合作渠道的攻读博士学位研究生和联合培养博士研究生类别的网上报名及申请受理时间从北京时间3月10日0时开始,截至北京时间3月31日24时;所在单位或个人合作渠道的联合培养博士研究生类别及博士研究生导师的网上报名及申请受理时间从北京时间5月10日0时开始,截至北京时间5月31日24时留学基金委。国家留学基金委现有合作渠道中个别有特殊要求的,按具体合作渠道规定的时间执行。
攻读博士学位研究生继续面向全国及在部分国家就读的留学人员公开选拔;联合培养博士研究生面向全国各博士学位授予单位选拔留学基金委。
2.如何联系国外留学单位留学基金委,联系时应注意哪些事项?
答:攻读博士学位研究生,无论利用国家留学基金委现有合作渠道派出还是利用所在单位或个人合作渠道派出,均需自行对外联系,取得入学通知书/邀请信等材料;联合培养博士研究生主要通过所在院系、导师联系落实国外留学单位和导师,制定联合培养计划并取得邀请信留学基金委。
在报名前需要取得外方正式的邀请信或录取通知书留学基金委。联系过程中写清本人联系地址、电话、E-mail、传真号码等信息,以便顺利取得外方邀请信/入学通知等有关材料,并注意保留对外联系过程中的重要信息。
3.留学单位可否为香港、澳门、台湾地区的高校科研院所或机构留学基金委?
答:不可以留学基金委。
4.什么是“派出渠道”留学基金委,什么是“所在单位或个人合作渠道”,申请的国外留学单位仅限国家留学基金委现有合作渠道吗?
答:“派出渠道”包括“所在单位或个人合作渠道”和“国家留学基金委现有合作渠道”两类留学基金委。“所在单位或个人合作渠道”系申请人利用所在单位现有国际合作渠道或个人自行对外联系渠道落实国外留学单位。“国家留学基金委现有合作渠道”系申请人利用国家留学基金委与国外院校或机构签署的合作协议派出(申请人按要求自行联系国外单位,并获得外方同意)。
国外留学单位不仅限于国家留学基金委现有合作渠道的国外单位,申请人亦可利用所在单位或个人合作渠道联系国外留学单位派出留学基金委。
5.可同时申请“所在单位或个人合作渠道”和“国家留学基金委现有合作渠道”吗留学基金委?“所在单位或个人合作渠道”和“国家留学基金委现有合作渠道”在申请录取环节有何区别?
答:不可以留学基金委。对外联系阶段,申请人可自行选择派出渠道,但网上报名时,只能选择其中一种进行申报。
申请“所在单位或个人合作渠道”人员,按照相关要求准备并提交申请材料即可,攻读博士学位研究生录取结果于5月公布,联合培养博士研究生录取结果于7月公布留学基金委。申请“国家留学基金委现有合作渠道”人员,如合作渠道对申请材料有特殊要求的,还应按具体规定补充相关材料,国家留学基金委现有合作渠道录取结果需与外方确认后陆续公布。
6.邀请信应具备哪些内容留学基金委?
答:邀请信中应明确以下内容:
申请人基本信息:申请人姓名、出生日期、国内院校等;
留学身份:攻读博士学位研究生或联合培养博士研究生;
留学时间:应明确留学期限及起止年月;
国外指导教师信息;
留学专业或受邀人拟在国外从事主要学习/研究工作及工作语种;
免学费或获得学费资助等相关费用信息(申请联合培养博士研究生无需包含此项)留学基金委。
7.联合培养博士研究生邀请信上的身份该如何表述留学基金委?
答:赴美国等国家的联合培养博士研究生取得的邀请信上身份可以为Joint PhD Student、Visiting Student、Visiting Researcher或类似表达方式;赴英国的联合培养博士研究生须明确为Joint PhD Student、Visiting Student等学生类的表述留学基金委。
8.留学期限和资助期限如何确定留学基金委?
答:攻读博士学位研究生的留学期限、资助期限一般为36-48个月,如留学期限超过48个月,资助期限最多为48个月;如留学期限不超过48个月,资助期限一般与留学期限保持一致留学基金委。另外,申请时为在外自费留学博士一年级的人员,被录取后留学期限和资助期限从博士二年级开始计算。
联合培养博士研究生的留学期限和资助期限为6-24个月,资助期限一般与留学期限保持一致,具体由国内外导师商定留学基金委。
留学期限和资助期限将根据拟留学单位学制、外方录取通知(或正式邀请信)中列明的留学时间、个人申报期限和专家评审意见审定,具体留学期限及资助期限在录取时确定,以录取文件为准留学基金委。
9.国家公派留学人员奖学金资助的主要内容是什么留学基金委?
答:资助内容包括一次国际往返旅费及资助期限内的奖学金,其中奖学金是指国家公派留学人员在外学习的基本生活费用,包括:伙食费、住宿费、注册费、板凳费(bench fee)、交通费、电话费、书籍资料费、医疗保险费、交际费、一次性安置费、签证延长费、零用费、手续费和学术活动补助费等留学基金委。具体标准按照国家有关规定执行。
10.如取得多个外方院校的邀请信留学基金委,申请时是否可申请多所院校?
答:不可以留学基金委。申报时只能申请一所国外院校,并提交该院校的正式入学通知/邀请函。
11.是否需在申报前取得外方邀请信/入学通知书留学基金委?
答:是留学基金委。申请者需要在网上报名前取得外方正式的邀请信/录取通知书,其为必要的申请材料之一。
12.申请联合培养博士生是否必须依托外方院校与本校已有协议留学基金委?
答:联合培养博士生无需提交国内外院校的合作协议,但在对外联系阶段,应主要请国内导师帮助对外联系、与外方导师研究制定学习计划,国内外导师间应已有国际合作基础,实现真正意义上的联合培养,提高留学效益留学基金委。
13.对国家公派留学人员的身体条件有什么要求留学基金委?
答:身心健康是申请者应具备的条件之一留学基金委。申请者在申请前,应事先了解自身的身心健康状况及留学目的国的生活条件及健康要求,判断自己是否适合长时间出国留学。多数留学期限在6个月以上的公派留学人员,派出前需到当地出入境检验检疫局进行体检,并需获得《国际旅行健康证明书》,并由教育部出国留学服务中心(个留学服务机构的网站查询。
14.已获得国外全额奖学金留学基金委,是否可以再申请国家留学基金委的资助?
答:不可以留学基金委。获得部分奖学金者(指外方的奖学金扣除学费资助后,未达到国家公派奖学金的资助标准)可申请。
15.国内已离校的应届本科毕业生、硕士毕业生如申请攻读博士学位研究生留学基金委,应如何申请?
答:已毕业离校的学生如申请攻读博士学位,须通过国内工作单位推荐留学基金委。
16.企业工作人员是否可以申请攻读博士学位研究生留学基金委?对企业性质是否有要求?有哪些需注意的事项?
答:可以留学基金委。根据选派办法,来自国内行政机关、企业、事业单位、科研机构,具有学士及以上学位并满足申请条件的工作人员都可申请攻读博士学位研究生。对企业性质无特殊要求。受理单位可以根据实际情况,要求申请人提交《社保缴纳证明》等补充材料。
17.硕博连读生或直博生能否申请本项目留学基金委?
答:硕博连读生或直博生如申请联合培养博士研究生,申请时须已正式转为国内博士研究生身份,为保证留学目的清晰明确、联合培养计划切实可行,建议申请人申报时博士论文已开题留学基金委。
已进入博士阶段的人员不可以申请攻读博士学位研究生留学基金委。
18.是否可以申请国外大学的硕博连读留学基金委?
答:应届本科毕业生可以,但必须在正式的录取通知书或邀请函中明确说明最终目标为攻读博士学位,且为无条件转博留学基金委。另外,应届本科毕业生应达到校内免试直升研究生水平。
应届硕士毕业生、在读硕士生以及硕博连读生、直博生不能申请赴国外硕博连读留学基金委。
19.如何取得《出国留学单位推荐意见表》留学基金委?
答:申请人在国家公派留学管理信息平台填写出国留学申请表完毕后需提交并打印,《出国留学单位推荐意见表》在申请人打印申请表时由网上报名系统自动生成,将随同申请表一起打印出来,不能单独打印留学基金委。
20.单位推荐意见表由谁负责填写留学基金委,由谁负责输机?
答:单位推荐意见表在申请人打印申请表时由网上报名系统自动生成(申请人在网上报名阶段此表不在报名系统中显示)留学基金委。推荐意见应由申请人所在部门(院、系、所等)针对每位申请人填写。上级批准意见由所在单位负责选拔工作的主管部门在认真核对申请人所填信息后填写,应加盖推荐单位公章。
有关高校的申请人,其《单位推荐意见表》的电子信息由各校主管部门负责输入网上报名系统;来自其他单位的申请人,其《单位推荐意见表》的电子信息由国家留学基金申请受理单位负责输入网上报名系统留学基金委。
21.申请表提交后是否可以进行更改留学基金委?
答:申请人提交申请表后,在受理单位接收前可提回自行进行修改,但是一旦受理单位接收后就无法提回申请表了留学基金委。如确需在受理单位接收后修改,需联系受理单位由其退回,并在项目申报系统关网前再次提交申请表。因此操作具有极大风险,建议在申请表首次填写完成后,务必仔细核对确保无误。
22.提交材料时需要注意哪些问题:
答:(1)保证材料真实留学基金委,确保材料上传齐全;
(2)请按提示详细填写研修计划留学基金委,这是评审时非常重要的材料;
(3)国内外导师信息应准确、清晰留学基金委,国外导师简历最好由导师本人提供并附带本人签名,务必杜绝从其它途径复制或过于简单的导师介绍;
(4)联合培养博士研究生的研修计划必须由中外双方导师共同签字;
(5)申请人提交的成绩单应从本科开始,如为硕士/博士在读人员,请提供从本科至最近结束的一个学期的成绩单(不是只提供最后一年的成绩单)留学基金委。
23.外语要求中第二条留学基金委,“近十年内曾在同一语种国家留学一学年(8-12个月)或连续工作一年(含)以上”,如何认定?
答:曾在同一语种国家或地区留学或工作的证明材料可以提供以下所列任一:
(1)往年开具的《留学回国人员证明》;
(2)可认定留学期限、留学单位和学历的相关佐证材料留学基金委,包括:
① 曾在国外取得学历学位人员应提供:国家移民管理局官网打印的本人出入境记录、国外院校颁发的学位证书或毕业证书/教育部留学服务中心开具的国外学历学位认证书留学基金委。
② 曾在国外工作或交流学习人员应提供:国家移民管理局官网打印的本人出入境记录、曾工作或交流学习单位出具的在外工作或交流学习的证明留学基金委。
24.“全国外语水平考试”(WSK)的合格标准如何认定留学基金委?
答:获得WSK考试合格证书留学基金委。
25.雅思、托福或者全国外语水平考试(WSK)等外语成绩是否必须在有效期内留学基金委?
答:是的留学基金委。雅思、托福、WSK和韩语(TOPIK)的成绩有效期为两年,申请时成绩需在有效期内。
26.留学身份选定后是否可以再修改留学基金委?
答:不可以留学基金委。进入网上报名系统后,首先要选定留学身份,再选择留学国别和项目名称。留学身份一旦确定后则不可更改,如需更改,必须重新注册一个用户名。
27.赴非英语国家留学留学基金委,工作/学习语言为英语,可否以英语成绩申报?
答:可以留学基金委。但如工作/学习语言为德语、法语、意大利语、西班牙语、日语、韩语和俄语等,申请时应提交相应语种的合格证明,具体要求详见选派办法第十四条。
28.在网上提交申请后是否需要邮寄纸质材料至留学基金委留学基金委?
答:一般不需要留学基金委。纸质材料交受理单位留存即可,留存期限为三年。申请的国家留学基金委现有合作渠道对申请材料有特殊要求的,按相应具体规定执行。
29.拟留学单位收取攻读博士学位申请人的学费留学基金委,是否可以由申请人个人自行支付?
答:不可以留学基金委。为保证留学效益,申请人需获得外方免学费或由外方提供学费资助,不允许个人自己支付学费。
30.若外方院校未全额免除学费或未全额资助学费留学基金委,是否影响申请攻读博士学位研究生?
答:申请攻读博士学位研究生,入学通知书或邀请信中须明确说明“免学费或获得全额学费资助等相关费用信息”留学基金委。个别国家对免学费的表述可能略有不同,详见项目专栏中的《有关国别、派出注意事项》。
31.国家建设高水平大学公派研究生项目国外导师是否有招生名额的限制留学基金委?
答:原则上国家建设高水平大学公派研究生项目当年最多可新资助2名同一留学身份人员在国外同一导师指导下学习,即外方导师当年最多可新招收2名赴国外攻读博士学位研究生及2名国内联合培养博士生留学基金委。往年已录取人员不计入当年限额。
32.如果外方出具的邀请信/入学通知书中的留学期限为3-4年留学基金委,在申请资助时如何确定留学期限与资助期限?
答:针对外方邀请信或入学通知书只说明留学时间为某一区间的情况,建议申请人与拟留学单位院系或导师联系,请其出具补充文件,明确实际留学时间,申请人据此填写留学期限和资助期限留学基金委。
33.网上申请报名系统中没有申请人的拟留学单位留学基金委,可否申请添加?
答:可以留学基金委。一些留学单位特别是科研院所暂时不在信息平台所列留学单位列表内,申请人在线申请时,可按相应提示办法及流程,申请新增留学单位。
34.应提交申请材料中的学习计划(外文)与网上申请表中的研修计划是否为同一材料留学基金委?
答:不是留学基金委。应提交申请材料中的学习计划是申请人、国外导师与国内导师共同制定,应为外文。而申请表中的研修计划应为中文,请按信息平台要求的篇幅填写。
35.在信息平台填写申请表时留学基金委,如果学习专业与留学专业不完全一致,应该填写学习专业还是拟留学专业?
答:应填写拟留学专业名称及其对应的二级学科代码留学基金委。
36.如申请人曾通过信息平台申请过国家公派出国留学项目留学基金委,本次是否可重新使用上次填写的申请表及上传的材料再次进行申请?
答:不可以留学基金委。再次申请需使用重新注册的账号,按要求填写申请信息上传申请材料后,在线提交,以往的申请记录与本次申请无关。
二、评审阶段:
37.项目评审的基本选拔标准有哪些留学基金委?
答:国家建设高水平大学公派研究生项目遵循“公开、公平、公正”的原则,按照“选拔一流学生,到国外一流院校、科研机构或学科专业,师从一流导师”的要求进行选拔留学基金委。
评审包括材料审核和专家评审两个环节:
(1)材料审核环节
主要审核:
-申请人是否满足项目选派办法规定的申报条件,如年龄、外语水平条件等留学基金委。
-申请材料是否合格,如申请材料是否真实齐全,申请材料是否符合要求等留学基金委。
-根据提交的外方录取通知/正式邀请信、外方导师确认的学习计划中列明的期限等核定留学期限、资助期限留学基金委。
(2)专家评审环节
专家主要从以下方面进行综合评审:
-申请人综合素质留学基金委。包括申请人的专业基础、学习成绩、经历及能力、综合表现、国际交流能力(含外语水平)和发展潜力等;
-国外拟留学单位在所选学科专业领域的研究水平及国际认可度;
-国外导师的学术背景、领域内影响力、对往年国家公派留学人员的指导情况、同期指导的学生数量等;
-拟留学专业是否属于国家战略急需;是否为国外拟留学单位的优势或特色学科等;
-出国留学必要性和学习计划的可行性;
-所在单位的推荐意见及申请材料的准备情况等留学基金委。
材料审核和专家评审等环节中任何一个环节未通过,均不会被录取留学基金委。
三、录取和派出阶段:
38.被录取后会收到哪些材料留学基金委?留学资格有效期保留到什么时候?
答:被录取人员可登录国家公派留学管理信息平台()查询录取结果,下载打印录取文件,包括:国家留学基金委正式录取通知、《国家留学基金资助出国留学资格证书》、英文资助证明等留学基金委。凭英文资助证明打印件办理签证等手续。
被录取人员一般应在当年派出,留学资格有效期至被录取次年12月31日,过期无效,具体以录取通知为准留学基金委。未经批准擅自放弃资格或不按期派出者,5年内不得再申请国家公派出国留学。被录取人员即使经批准同意放弃资格,2年内亦不得再次申请国家公派出国留学。
39.被国家留学基金管理委员会录取后留学基金委,是否可以申请延期派出、变更留学单位、导师或国别?
答:原则上不可以,若确有特殊情况,需经所在单位同意后,按照留学国别向国家留学基金委欧亚非事务部或美大事务部提出申请留学基金委。
40.如遇奖学金及银行卡相关问题留学基金委,如何解决?
答:银行卡及奖学金发放、结算相关事宜请参考《国家公派留学奖学金改革发放工作问题解答》
41. 国家留学基金管理委员会是否负责签证办理及机票预订留学基金委?
答:签证办理及预定出国、回国机票等事宜,不属于国家留学基金管理委员会事务范畴,相关事宜需咨询留学服务机构留学基金委。
42. 联合培养博士生研究生在联合培养期间可否同时完成国内学位答辩留学基金委?
答:联合培养博士生研究生在联合培养期间,不应参加答辩留学基金委。若取得国内博士学位或答辩通过,即失去此次公派留学资格。请结合自身实际情况合理选择公派留学期限及留学起止时间。
43.录取后又取得了国外移民签证或者国外永久居留权留学基金委,还能派出吗?
答:不能留学基金委。一旦取得国外移民签证或国外永久居留权,其国家公派留学项目资格将自动取消。留学服务机构将不再受理办理签证和机票事宜。
44.国家公派人员承担的责任和义务是什么留学基金委?
答:留学人员派出前须与留学基金委签订《国家公派出国留学协议书》留学基金委。留学人员在国外留学期间,应遵守所在国法律法规、国家留学基金资助出国留学人员的有关规定及《国家公派出国留学协议书》的有关约定,自觉接受推选单位及驻外使(领)馆的指导和管理,学成后须履行按期回国服务义务,服务期为两年,攻读博士学位研究生毕业后经批准可从事1-2年的博士后研究。
四、回国阶段
45.回国后须履行回国服务期两年留学基金委,如何计算?
答:国家公派留学人员学成后须履行按期回国服务两年的义务,回国服务时间从留学人员完成学业回国入境时开始计算留学基金委。(具体以《国家公派出国留学协议书》相关规定为准)
曾受留学基金委资助的本科生或硕士研究生,如满足要求可以申请,回国服务期顺延,专项项目另有规定的,按其要求执行留学基金委。
攻读博士学位研究生毕业后或联合培养博士研究生联培结束回国取得学位后,经批准,可在国外从事不超过两年的博士后研究留学基金委。
五、国外留学人员申报的相关问题:
46.哪些国家的留学人员可以申报本项目留学基金委?
答:2023年攻读博士学位研究生继续面向美国、加拿大、古巴、日本、韩国、新加坡、泰国、以色列、南非、澳大利亚、新西兰、俄罗斯、白俄罗斯、乌克兰、捷克、德国、法国、瑞士、比利时、奥地利、荷兰、意大利、西班牙、葡萄牙、瑞典、丹麦、挪威、芬兰、英国、爱尔兰、匈牙利、塞尔维亚、墨西哥、哥斯达黎加、巴拿马、朝鲜、印度、埃及、罗马尼亚、保加利亚、波兰、马来西亚等42个国家选拔,暂不面向其他国家的在外留学人员选拔留学基金委。
47.对在国外留学人员有何要求留学基金委?
答:国外高校或科研机构正式注册的国家公派或自费留学应届硕士毕业生、在国外获得硕士学位毕业离校不超过一年的人员(不包括毕业离校已回国人员)、自费留学攻读博士学位第一年的学生留学基金委。申请时,应届硕士毕业生应已获得攻读博士学位入学通知书(或国外导师出具的正式邀请信)、免学费或获得学费资助的证明;攻读博士学位第一年的学生应继续在本校攻读博士学位(因导师工作变动学生随之转学的情况除外),并须出具就读院校注册证明、指导教师同意函以及免学费或获得学费资助的证明。
48.对于在国外留学人员留学基金委,评审录取时是否和国内申请人区别对待?有无名额限制?
答:否留学基金委。对于满足申报条件的各类申请人,国家建设高水平大学公派研究生项目均根据择优录取的原则、按统一标准评审录取。对在国外留学人员没有名额限制,与国内申请人公平竞争。
49.在国外留学人员被录取后留学基金委,是否必须回国办理派出手续?
答:(1)录取后的在外自费留学人员须回国办理派出手续,包括签订《国家公派出国留学协议书》、预定机票等,回国国际旅费自理留学基金委。留学人员如需在国内办理赴留学目的国签证,可直接与教育部留学服务中心或教育部出国人员上海集训部联系;已在国外办妥签证的,相关费用自理。
(2)申请时为在外国家公派留学人员者,可直接在新留学单位所在地的我驻外使(领)馆办理续签《国家公派出国留学协议书》并办理报到手续,如直接前往第三国攻读博士学位的,国际旅费自理留学基金委。如确需回国办理手续,须按原学习计划办理回国报到后,按新录取的留学身份重新办理所有派出手续,回国旅费及赴攻读博士学位目的国的国际旅费均由国家留学基金负担。
50.申请时系在国外自费留学攻读博士学位第一年的留学人员留学基金委,如被录取,其国家公派留学期限和资助期限是如何确定的?
答:对于申请时为在外自费留学攻读博士学位第一年的人员,被录取后留学期限和资助期限从博士二年级开始计算留学基金委。
本公众号建有“博士科研与生活交流”群聊若干留学基金委,有兴趣的用户可加小编个人号 xiaobianss ,或扫以下加友:
留言加博士群即可
JZUS学术服务
英文润色 由常年为我们英文刊提供语言支持的母语专家团队提供留学基金委,面向所有作者开放,点击润色详情 获取更多信息,或加小编 xiaobianzn好友询问.
微信加群为方便找同行交流,我们建有以下微信群,加小编个人微信号xiaobianss好友,备注要加入的群名称,小编会拉您进相应微信群留学基金委。机构营销广告人员勿扰。
研究生新生如何撰写文献综述
论文的结论与摘要的区别留学基金委!很多人写着写着就混乱了……
最全最实用Endnote 的使用技巧
研究生回复审稿意见的门道
审稿意见的正确解读与回复方式留学基金委,详解+范例
重磅推荐: 最全面最标准的数学符号、公式的英语读法
论文图表基本规范总结
EI收录的中国大陆期刊留学基金委,刚刚更新,投稿选刊必备!









评论